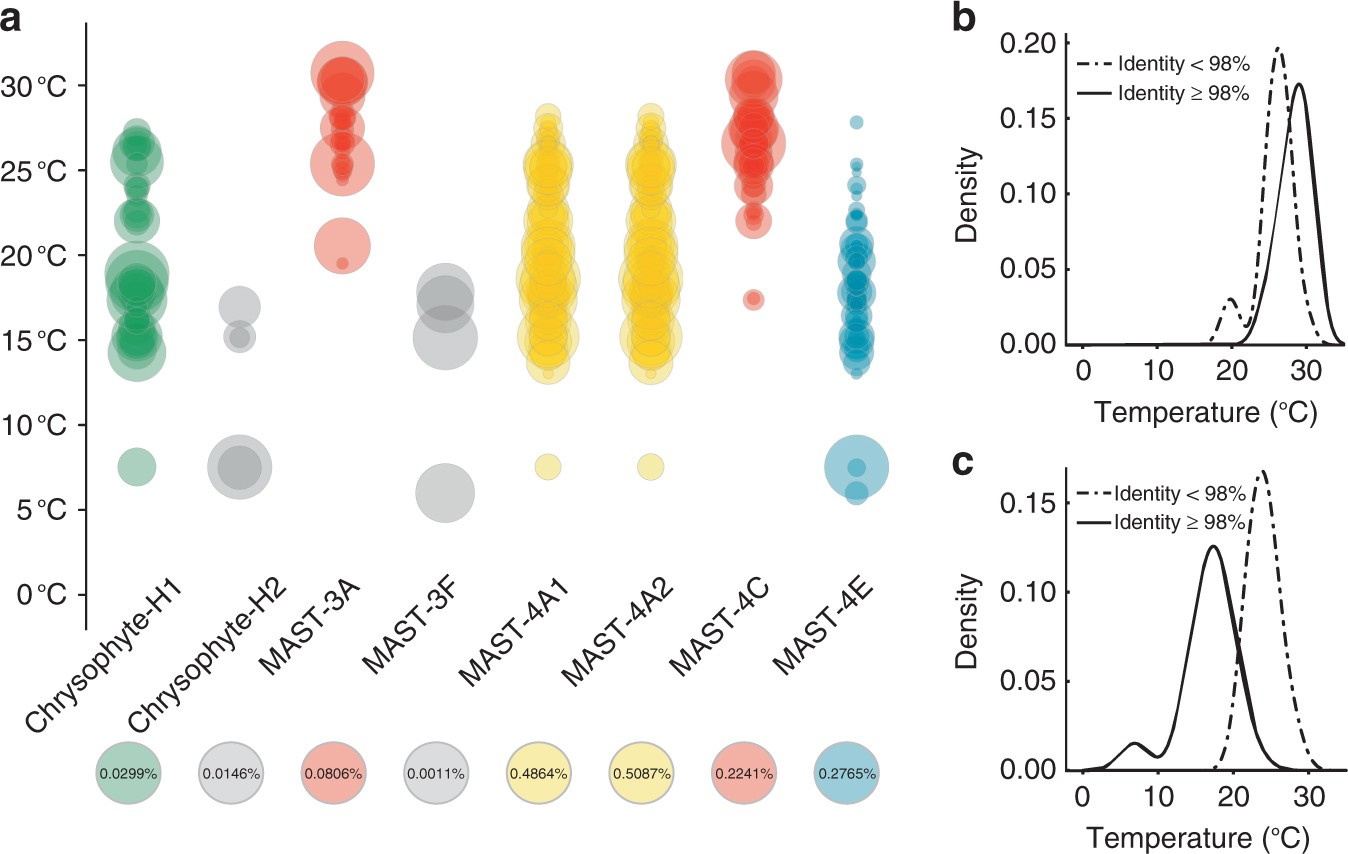
Fig. 4

Water temperature and distribution of the heterotrophic protists. a x-axis represents the lineage composite genomes, and y-axis represents surface temperatures in degrees Celsius at each sampling location. Relative abundances are represented by circle size (one per station/depth where the genome was detected). The scale for each column is indicated below the name of the lineage. b MAST-3A abundance distribution relative to temperature. A difference in the distributions is observed with a p-value <2×10−2 (Wilcoxon test). c MAST-4E abundance distribution relative to temperature. Means are statistically different with a p-value <3×10−4 (Wilcoxon test). In b and c, line type indicates median sequence similarity to the reference genome assembly