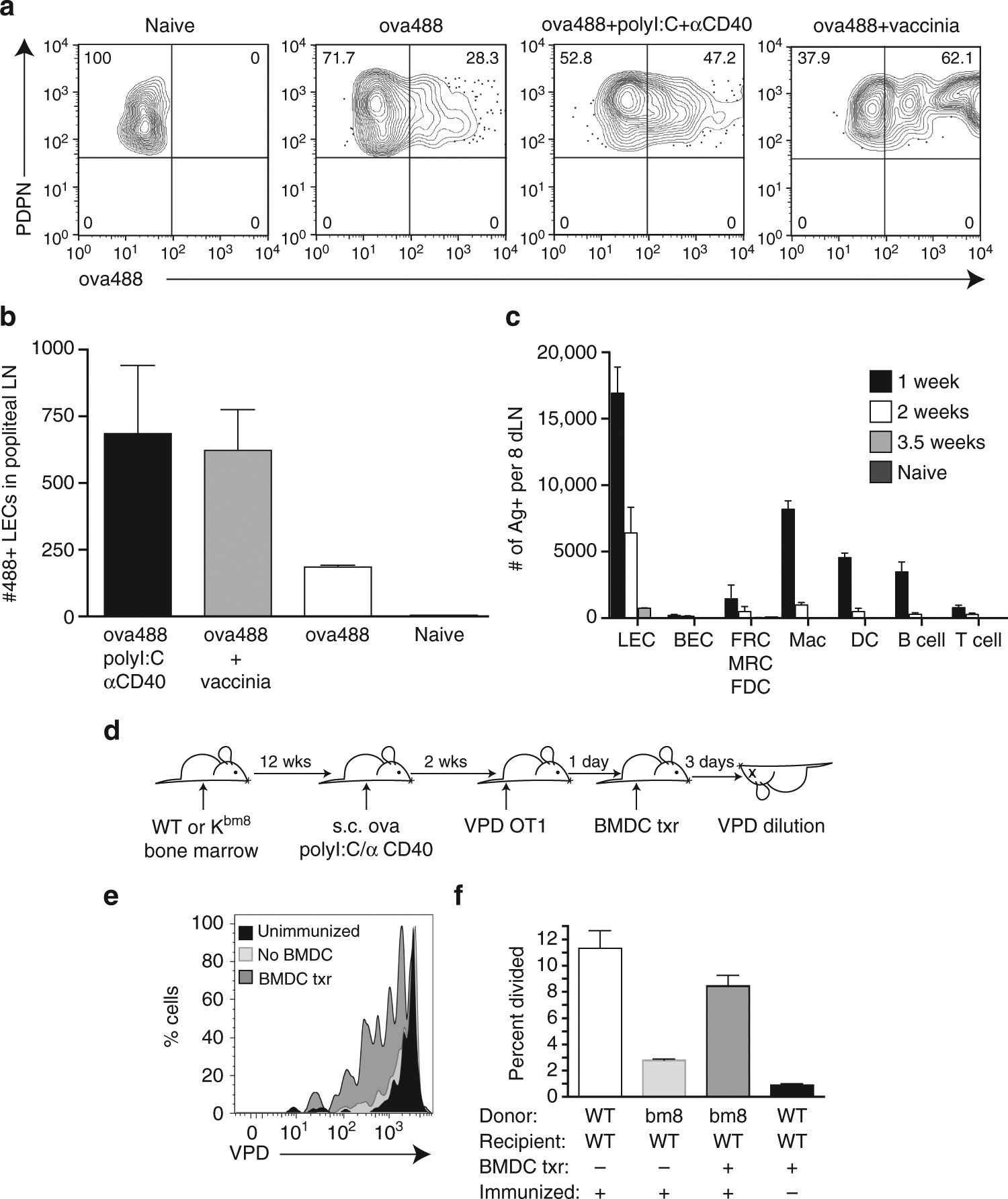
Fig. 1

Archived antigen acquisition and DC antigen presentation. a Representative image of raw data from wild-type mice challenged with antigen (10 μg/site) alone, antigen with poly(I:C) (2 μg/site), and anti-CD40 (2 μg/site) or antigen (10 μg/site) with vaccinia virus (1 × 104 CFU). One week after challenge, mice were harvested and flow cytometry was performed to visualize antigen acquisition. Shown are cells gated as in Supplementary Fig. 1B (CD45−, PDPN+, CD31+). b Number of antigen-positive lymphatic endothelial cells per lymph node was calculated from each challenge in a. c Mice were immunized weekly as indicated with antigen and poly(I:C)/aCD40 (as above). LECs were gated as CD45−, CD31+, PDPN+, blood endothelial cells (BECs) were gated as CD45−, CD31+, PDPN−, FRC/marginal reticular cells (MRC)/FDCs were gated as CD45−, CD31−, PDPN+, macrophages (Mac) were gated as CD11c−, B220−, CD11bhi, F4/80+, DCs were gated as CD11chi, B220−, F4/80−, B cells were gated as B220+, and T cells were gated as CD3+ cells (Supplementary Fig. 1). The percent of antigen-positive of each cell type was calculated as a percent of the total cell type. Error bars shown in figure are mean ± standard deviation from two independent experiments with three mice per group per time point. d Schematic of the experimental design. e Wild-type mice were irradiated and Kbm8 (cannot effectively present the dominant ovalbumin peptide) bone marrow was used to reconstitute the hematopoietic compartment. OT1 T cells were transferred into these mice 2 weeks after immunization with ovalbumin (10 μg/site), poly(I:C)/anti-CD40 (2 μg/site), and 1 day later WT BMDCs were transferred subcutaneously (1 × 106 per site). OT1 division of unimmunized mice that received BMDCs is shown in black, mice immunized, but did not receive BMDCs is shown in light gray, and mice immunized and received BMDCs is shown in dark gray. f Quantification of e. Shown in e is a representative experiment and in f quantification is shown from two independent experiments with three chimeric mice per group, where error bars are mean ± standard error of the mean. Statistical analysis was done using an unpaired t-test