Fig. 4

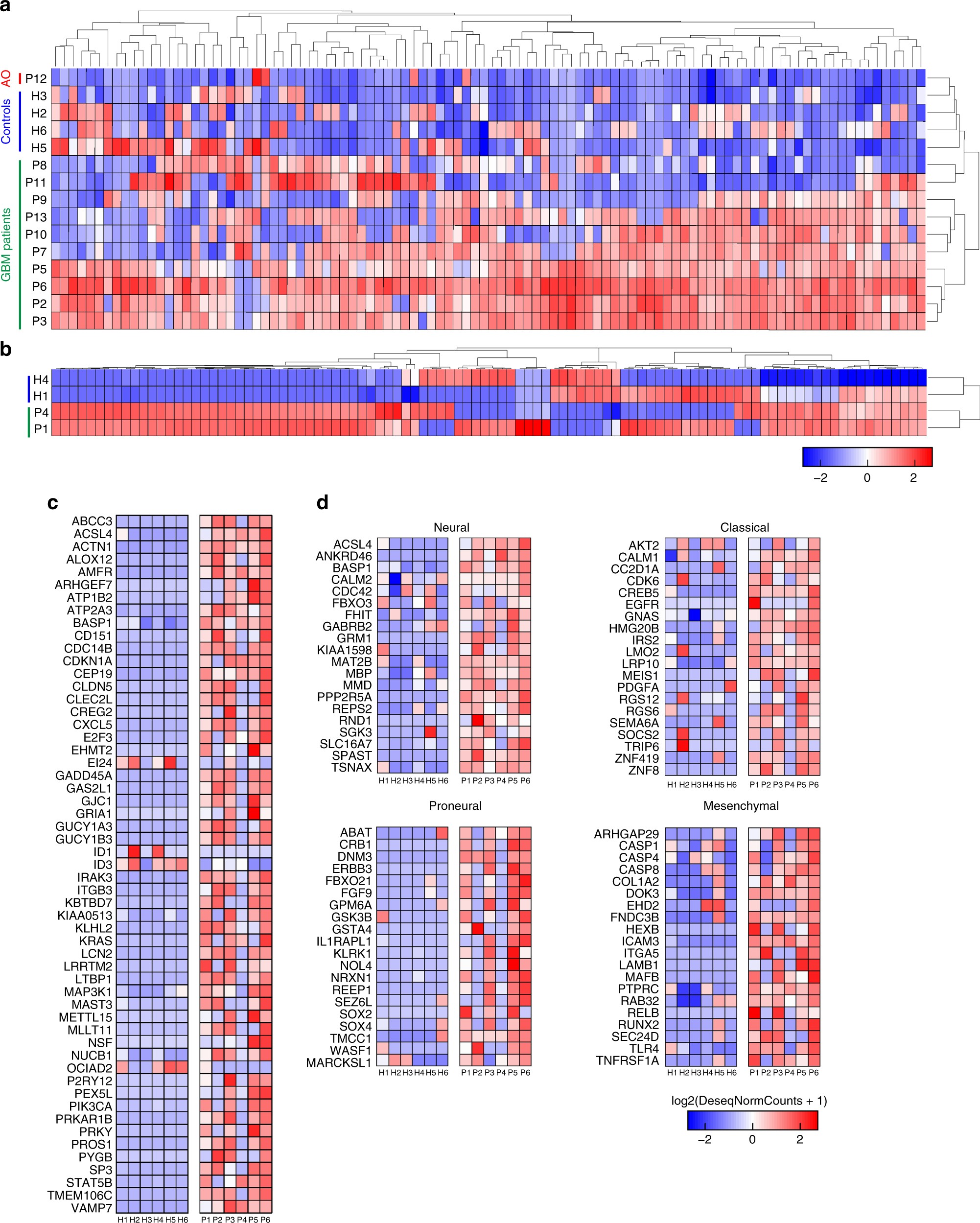
RNA sequencing of EVs isolated using the EVHB-Chip. Unsupervised clustering of the 100 most variant genes identified in the EVs of patients and healthy donors using the EVHB-Chip. For plasma (a), data show 10 GBM patients clustering together with one patient clustering outside the group, Patient 12, which was later determined to be an anaplastic oligodendroglioma tumor (AO). For serum (b) GBM patients clustered together and separated from healthy donors. c Expression heatmaps of log2 normalized gene counts of 54 annotated enriched GBM genes and d 20 genes of each GBM subtype classification in patients compared to healthy donors (n = 6 healthy donors (H), n = 13 patients (P))