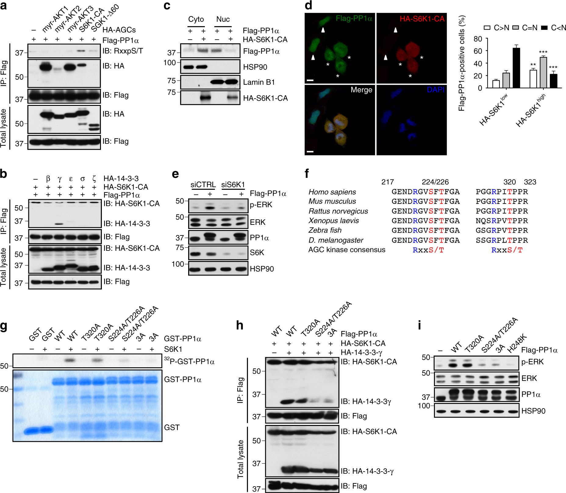
Fig. 3

S6K1 phosphorylates PP1α, induces the binding of PP1α with 14-3-3γ and triggers its cytoplasmic accumulation. a, b IB analysis of total lysates and immunoprecipitates from 293T cells transfected with Flag-PP1α plus EV or the indicated HA-tagged constitutively active (CA) AGC family kinases for 48 h (a), from 293T cells transfected with Flag-PP1α, HA-S6K1-CA plus EV or the indicated HA-tagged 14-3-3 isoforms for 48 h (b). c Fractionation of 293T cells transfected with Flag-PP1α plus EV or HA-S6K1-CA for 48 h. d Immunofluorescence and quantitation of 293T cells transfected with Flag-PP1α and HA-S6K1-CA for 48 h. Arrowhead, HA-S6K1low cells; asterisk, HA-S6K1high cells. Data shown are mean ± s.e.m. of three independent experiments. **P < 0.01, ***P < 0.001 by unpaired two-tailed t-test. Scale bar, 10 μm. e IB analysis of lysates from 293T cells transfected with control or S6K1 siRNA in the absence and in the presence of Flag-PP1α for 24 h. f A schematic showing the two highly conserved putative S6K sites, S224/T226 and T320, in PP1α protein. g In vitro S6K-mediated PP1α kinase assays. Bacterial-expressed WT or mutant GST-PP1α was purified and incubated with S6K1 in the kinase buffer with [γ-32P] ATP. Reaction was stopped by sample buffer and resolved by SDS-PAGE. h, i IB analysis of total lysates and immunoprecipitates from 293T cells transfected with the indicated WT or mutant Flag-PP1α constructs, HA-S6K1-CA plus EV or HA-14-3-3γ for 48 h (h), lysates from 293T cells transfected with EV or the indicated WT or mutant Flag-PP1α constructs for 24 h (i)