Fig. 3
From: The evolutionary landscape of chronic lymphocytic leukemia treated with ibrutinib targeted therapy

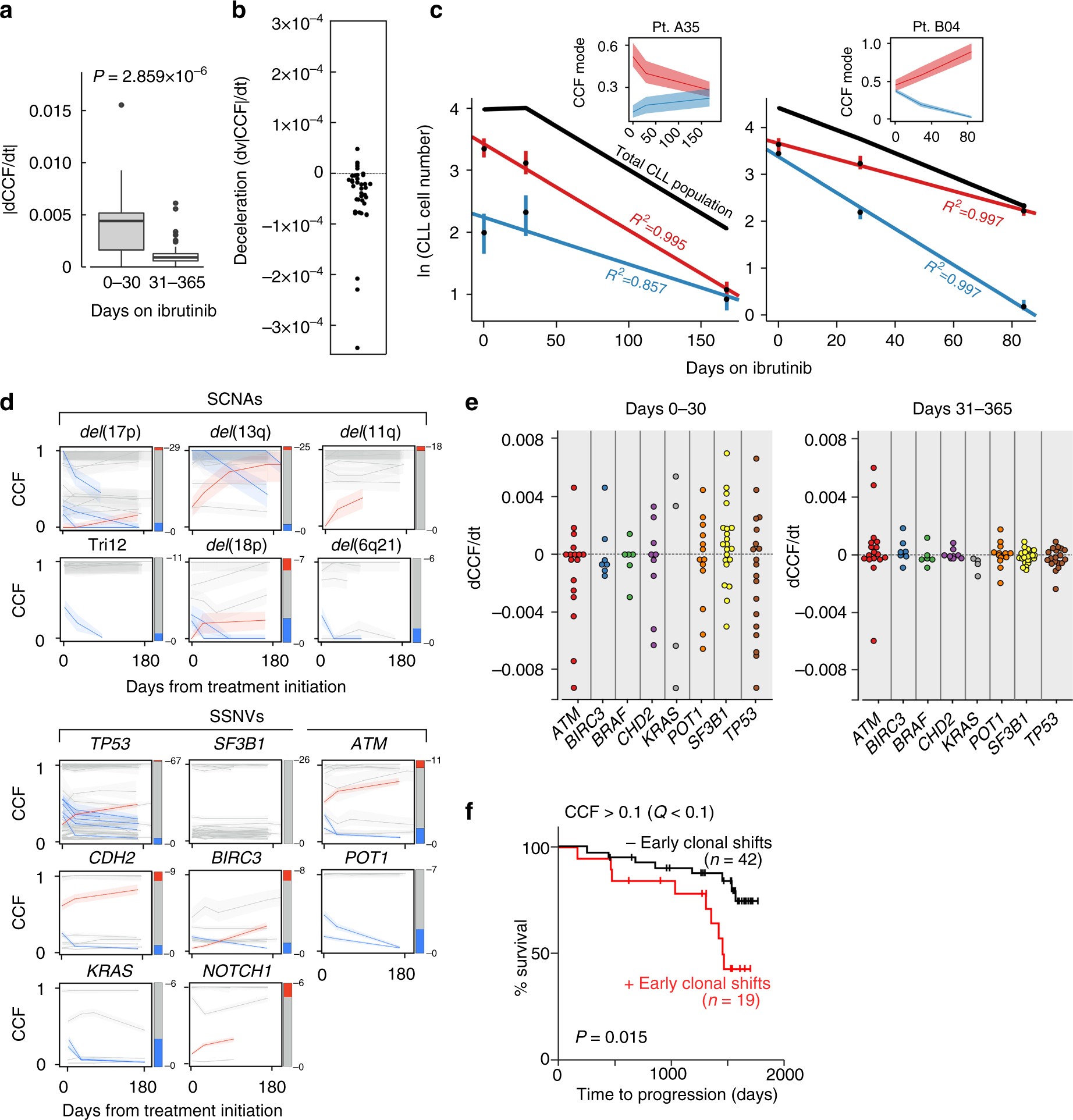
Genotype specific kinetics and disease progression on treatment. a Absolute CCF change per day (d|CCF|/dt) in the first period (first 30 days) and second period (beyond 30 days and up to 365 days) of significantly changing clones in patients with early clonal shifts. Box plot shows the median, the interquartile range (IQR), and Tukey whiskers (±1.5 times IQR, paired Welch’s t test). b The deceleration of change in CCF over the duration studied (dv|CCF|/dt) of these clones. c Measured circulating clonal sizes are shown for cases A35 and B04 (black dots represent the mode of CCF distribution multiplied by the number of circulating CLL cells, bars show 95% CI, CLL cell number is given in thousands of cells per microliter). The color curve represents fit with exponential growth with associated R 2 value. Total tumor burden is represented by the black line (ALC × sample purity) and insets show the corresponding changes in CCF for each CLL. d CCF change over time is shown for each putative CLL driver (somatic copy number alterations (SCNAs) and somatic single-nucleotide variations/indels (SSNVs)) represented by at least six instances across the patient cohorts. The bar on the right side of each plot reflects total number of clones harboring the indicated putative driver, with red, blue and gray representing the rate of significant CCF increase, decrease and no change, respectively. e The rate of change in CCF over time (dCCF/dt) does not demonstrate a clear trend by subclonal driver, as shown here in both the first time period (left) and second time period (right). f Kaplan–Meier plot of time-to-progression separated by the presence (red) or absence (black) of early clonal shifts (CCF change >0.1 with Q < 0.1)