Fig. 5
From: Yolk sac macrophage progenitors traffic to the embryo during defined stages of development

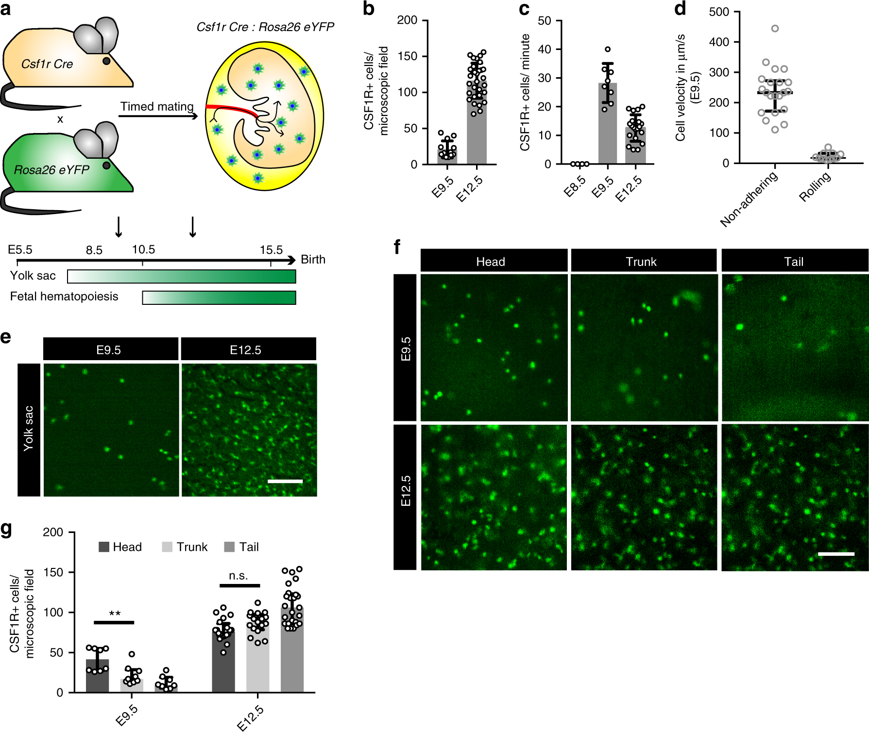
Trafficking kinetics of CSF1R+ cells are similar to pre-macrophages. a Schematic graph for the Csf1rCre:Rosa26eYFP mouse model. b, e Fluorescence images of CSF1R YFP+ cells (green) in the YS (e) with corresponding quantifications (b) of cells per microscopic field at indicated time points; mean ± SD. c Quantification of intravascular CSF1R+ cells in an average-sized vessel; mean ± SD. d Velocity of intravascular non-adhering (n = 21) and rolling (n = 11) CSF1R+ cells in the YS at E9.5; median ± IQR. f, g Fluorescence images of CSF1R YFP+ cells (green) in different embryonic regions (f) with corresponding quantifications (g) of cells per microscopic field at indicated time points; ** p = 0.0072, n.s. p = 0.0569 (two-tailed Mann–Whitney test); median ± IQR. Scale bars are 100 µm (e, f)