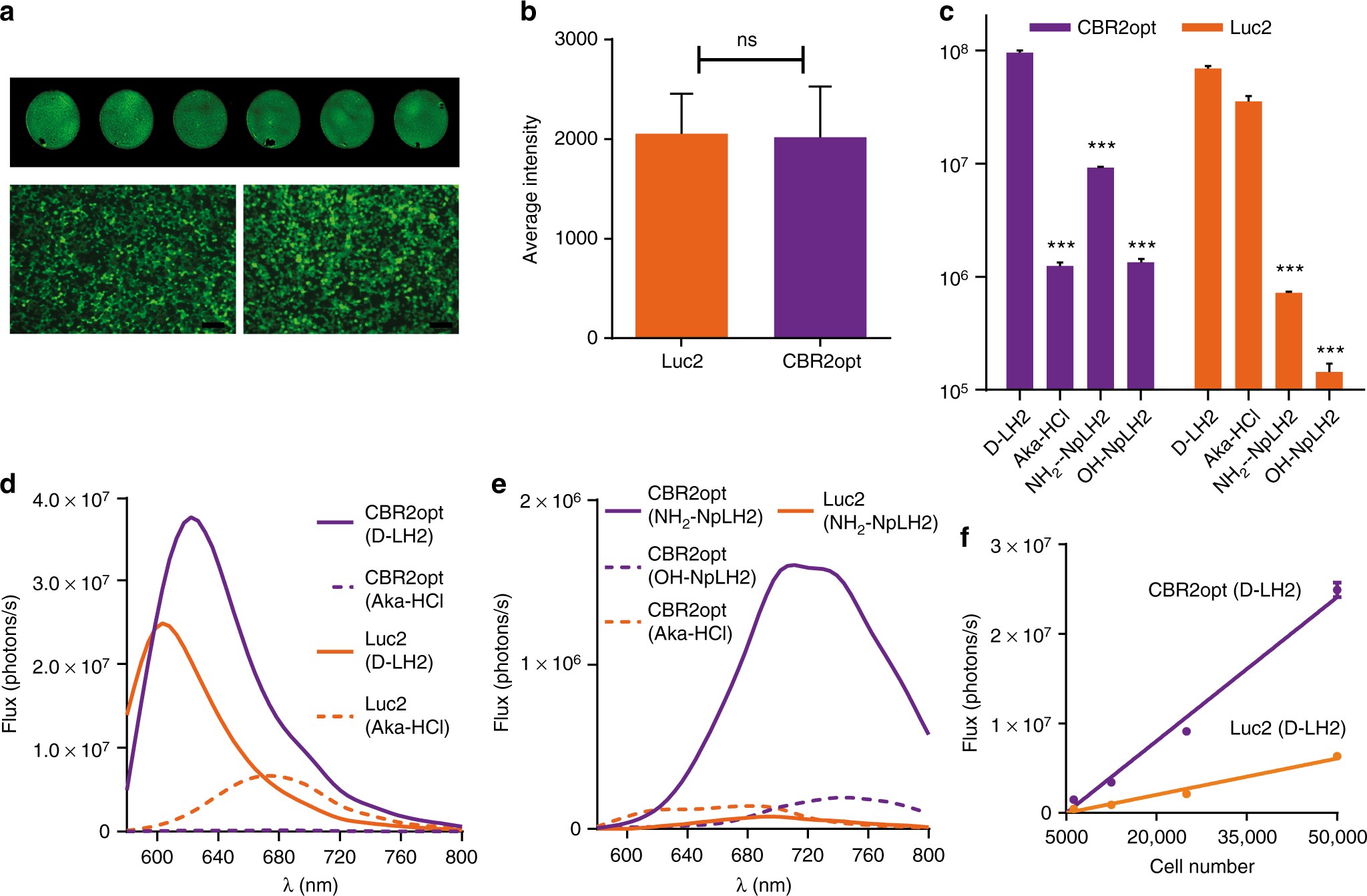
Fig. 2

Characterization of naphthyl-luciferin substrates in stable luciferase cell lines. a In cell Western analysis (top) and fluorescence microscopy (bottom) of HEK-293 cells expressing Luc2 or CBR2opt (GFP fusions). Scale bar = 10 μm. b Quantification of Luc2/CBR2opt expression based on in cell (50,000 HEK-293 cells) Western analysis (data presented as means (n= 3) ± S.D. (ns not significant). c Bioluminescence emission (photon flux; CCD camera) for D-LH2, NH2-NpLH2, OH-NpLH2, and Aka-HCl produced by Luc2 or CBR2opt expressed in HEK-293 cells; 10 min time point (n = 3). Each column is compared to CBR2opt/D-LH2 or Luc2-D-LH2 (***p < 0.001; ONE-Way Anova followed by Tukey’s T test). d Live cell bioluminescence emission spectra of D-LH2 and Aka-HCl produced by CBR2opt and Luc2. e Live cell bioluminescence emission spectra of NH2-NpLH2 and OH-NpLH2 produced by CBR2opt and Luc2. There was insufficient signal to collect spectra for Luc2/OH-NpLH2. CBR2opt/Aka-HCl is duplicated from d. f Bioluminescence signals for CBR2opt and Luc2 as a function of cell number (n = 3). Linear regression (for slope determination) was performed on data from samples producing signals above background. Error bars represent S.D.