Fig. 5
From: A biosensor-based framework to measure latent proteostasis capacity

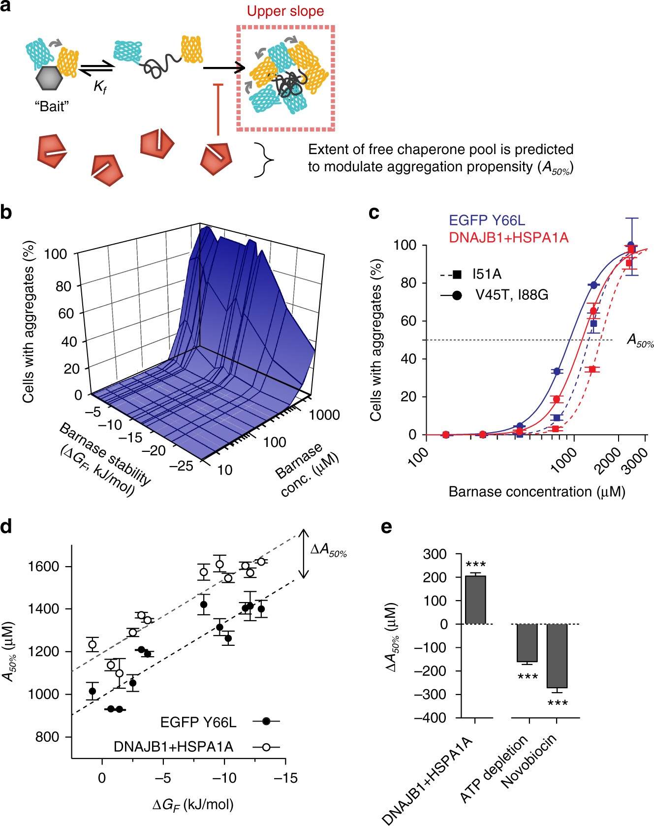
Quantifying proteostasis by changes in biosensor aggregation propensity (A 50% ). a Conceptual framework for how chaperone levels affect barnase-biosensor aggregation. b Baseline barnase aggregation “landscape” in cells as measured by the proportion of cells in the Upper-slope flow cytometry population. Data show mean of three replicates for each barnase mutant coexpressed with Y66L EGFP control. c Impact on chaperone overexpression on aggregation landscape. Data shows two of the barnase mutants and corresponding treatment regimes. Data points are means ± SD of three replicates. Chaperone treatment vs. control, p < 0.0001, extra sum-of-squares F test. d Impact of chaperone overexpression on A 50% values. Each data point reflects one mutant (means ± SEM of three replicates). Lines show linear regressions with same slope (preferred model by extra sum of squares F-test, p = 0.57). ΔA 50% is the translational offset, calculated for each mutant (example indicated by arrow). e Impact of proteostasis on changes in A 50% (ΔA 50% ). Data show chaperone co-expression (compared to Y66L EGFP negative control), treatment with proteostasis-modulating drugs (compared to untreated control). Data are means ± SEM of 12 mutants of barnase. Results of Wilcoxon signed rank test are shown: Results coded as ***p < 0.001