Fig. 3
From: Binding of NUFIP2 to Roquin promotes recognition and regulation of ICOS mRNA

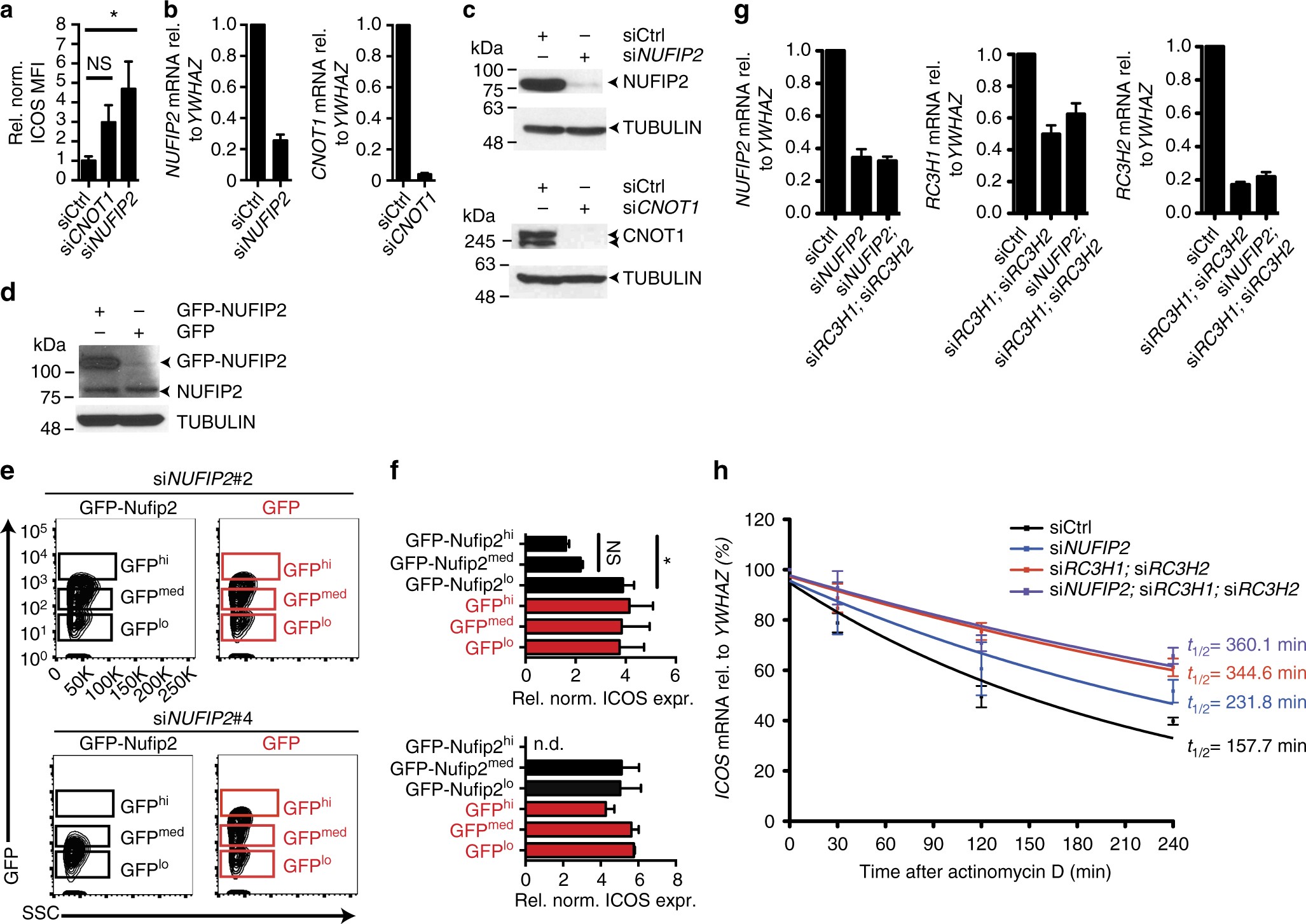
ICOS repression by NUFIP2 depends on Roquin expression. a MFI of ICOS expression or b qPCR analysis of NUFIP2 and CNOT1 relative to YWHAZ mRNA expression after siRNA knockdown of NUFIP2 or CNOT1 in HeLa reporter cells using siGENOME siRNA pools. c Immunoblot analysis of NUFIP2 and CNOT1 expression in HeLa reporter cells after treatment with the siGENOME NUFIP2 or CNOT1 siRNA pool, respectively. d Immunoblot analysis of NUFIP2 expression in reporter cells that were transduced with GFP- or GFP-NUFIP2 by retroviral infection. e Flow cytometry analysis of GFP expression in HeLa reporter cells that were transduced with different amounts of GFP- or siRNA-resistant GFP-NUFIP2 by retroviral infection. f GFP- or siRNA-resistant GFP-NUFIP2-expressing reporter cells from e were transfected with NUFIP2-targeting or control siRNAs and Roquin expression was induced with doxycycline. ICOS expression was measured by flow cytometry and normalized to siCtrl-treated cells. ICOS expression in cells with high (hi) or intermediate (med) GFP-expression is compared with that of low (lo) GFP-expressing cells. g qPCR analysis of NUFIP2, RC3H1, and RC3H2 mRNA expression in HeLa reporter cells after transfection with the indicated siRNAs. Expression relative to the reference gene YWHAZ was normalized to the non-targeting control. h ICOS mRNA decay curves of HeLa reporter cells after treatment with the siGENOME NUFIP2-targeting siRNA pool, a combination of siRNAs against RC3H1 and RC3H2 (Invitrogen) or a combination of all three targets or a non-targeting control siRNA. Forty-eight hours after transfection, cells were seeded for treatment with 5 µg/mL actinomycin D the next day. Cells were treated for 30–240 min and ICOS expression was determined by qPCR analysis and normalized to YWHAZ. In c and e representatives of three independent experiments are shown. Error bars in a, b, d, f, g, and h represent mean and SDs of three (a, b, f, g) or four (d, g, h) independent experiments. mRNA half-life in h was calculated with Graph Pad Prism from four independent experiments. In a and f statistical significance was calculated with one-way ANOVA Kruskal−Wallis test followed by Dunn’s multiple comparisons test (*p < 0.05)