Fig. 1
From: AICDA drives epigenetic heterogeneity and accelerates germinal center-derived lymphomagenesis

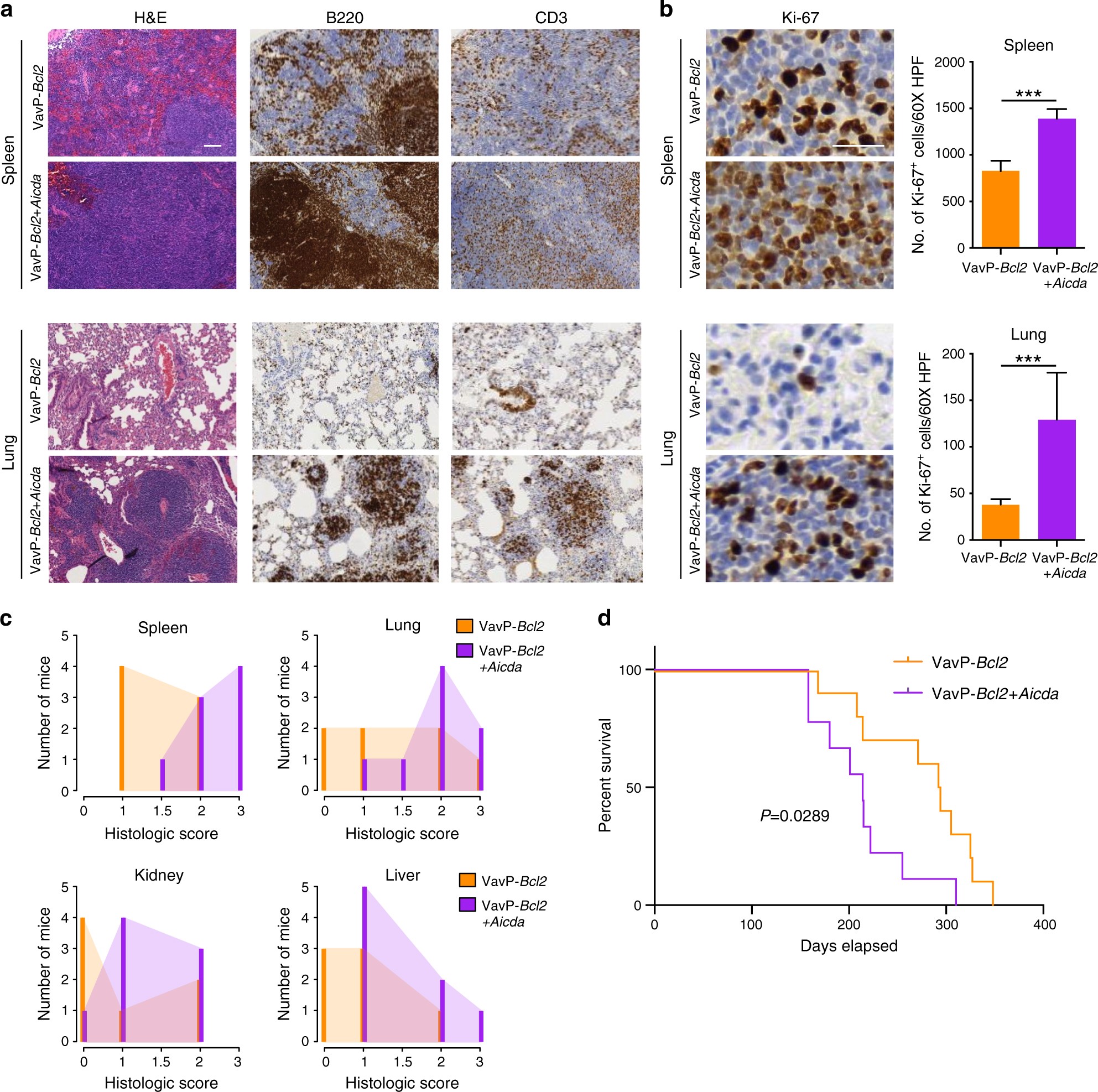
AICDA overexpression results in more aggressive BCL2-driven lymphomas. a Representative histologic sections of formalin-fixed, paraffin-embedded spleens and lung tissues from VavP-Bcl2 and VavP-Bcl2+Aicda mice. Sections were stained with H&E and antibodies specific for B220 and CD3. Scale bar represents 100 μm b Representative histologic sections stained with anti-Ki67 (left) and quantification of Ki67+ cells (right) in the spleen and lung tissues from VavP-Bcl2 and VavP-Bcl2+Aicda mice. Bars represent mean number of Ki67+ cells in 10 fields of spleen and lung sections and error bars indicate standard deviation; scale bar represents 100 μm; two-tailed t test ***P < 0.001. c Histologic score, measuring relative organ infiltration, of spleen, lung, kidney, and liver from VavP-Bcl2 (n = 7) and VavP-Bcl2+Aicda (n = 8) mice. Scores correspond to no (0), mild (1), moderate (2), and marked (3) infiltration by neoplastic lymphocytes. d Kaplan–Meier survival curve of VavP-Bcl2 (n = 10) and VavP-Bcl2+Aicda (n = 9) mice. Significant differences in survival were evaluated by log-rank (Mantel–Cox) test