Fig. 3
From: Integrative genomic and transcriptomic analysis of leiomyosarcoma

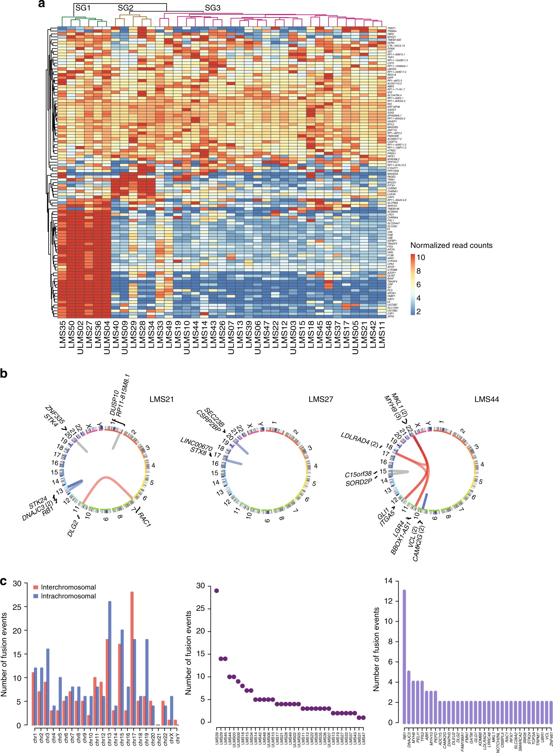
Transcriptomic characterization of adult LMS. a Unsupervised hierarchical clustering based on the top 100 differentially expressed genes showing separation of tumors into three subgroups (SG1–3; dendrogram colors green, brown, and magenta). The heatmap displays normalized read count values for individual genes, which were centered, scaled (z-score), and quantile-discretized. b Structural variant plots of fusion transcripts in three tumors identified by TopHat2 and validated by RT-PCR (blue, intrachromosomal; red, interchromosomal) or visual inspection using Integrative Genomics Viewer (gray). Numbers in parentheses indicate the number of fusions involving the respective gene. c Number of fusion events per chromosome (left), tumor (middle), and gene (right). chr, chromosome