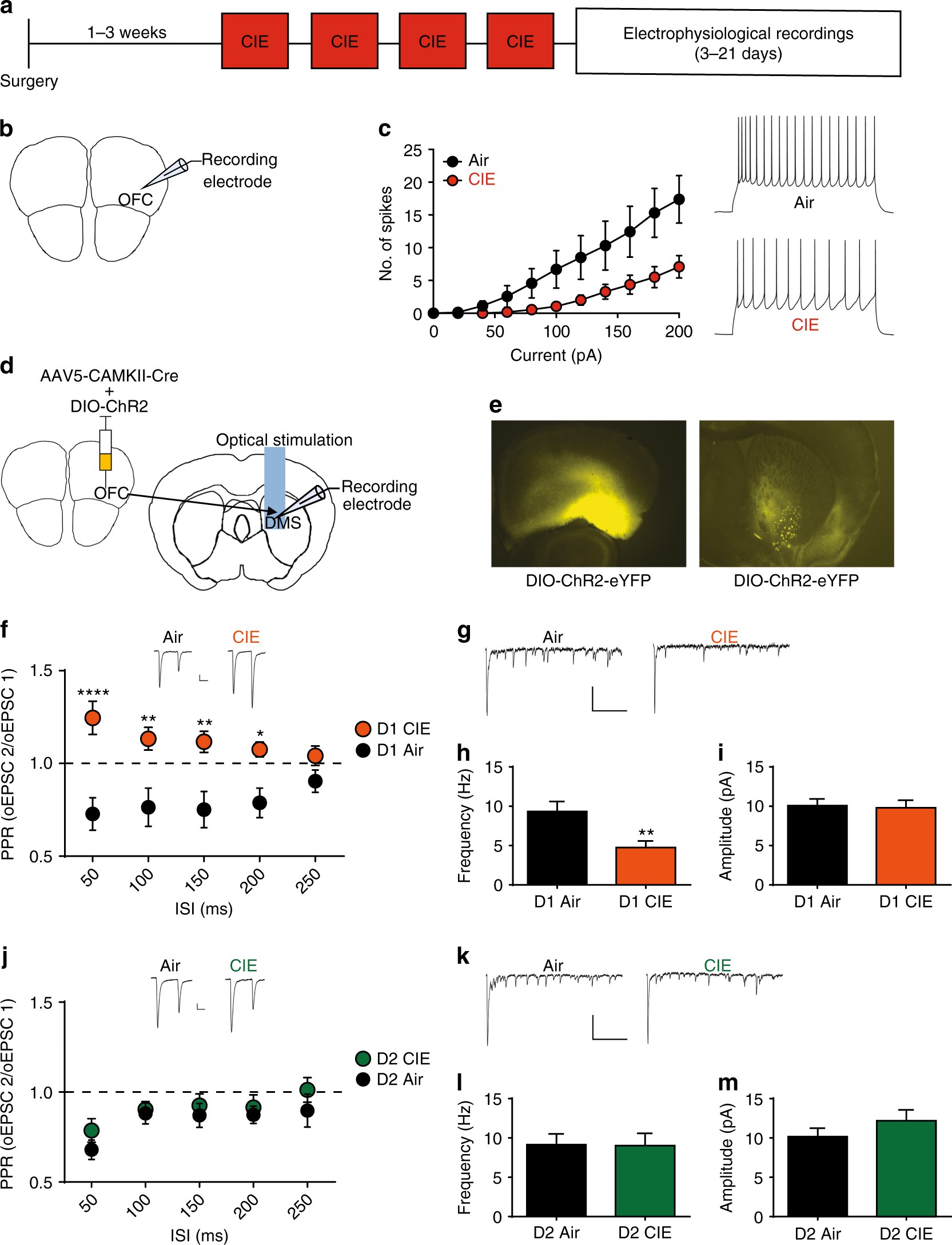
Fig. 2

CIE induces long-lasting disruptions to orbitostriatal circuits. a Experimental timeline used for electrophysiological recordings. Mice were given viral injections and allowed 2–4 weeks to recover before exposure to the CIE procedure. b Schematic of OFC recording site. c The number of spikes plotted against current injected (left) and representative traces of action potential firing at 200 pA (right) (3 cohorts, Air n = 8, CIE n = 11). d Schematic of OFC injection site and DMS recording site for optically induced currents. e Cre-dependent ChR2-YFP expression at the OFC injection site (left) and OFC terminals in the DMS (right). f Paired pulse ratio (PPR) of optically induced currents of OFC input to D1 SPNs. Scale bars represent 25 ms (horizontal) and 50 pA (vertical) (3 cohorts, Air n = 7, CIE n = 15). g Representative current traces of asynchronous release to D1 SPNS recorded in 2 mM Sr2+. Scale bars represent 250 ms (horizontal) and 50 pA (vertical). h Average frequency of asynchronous release to D1 SPNs (Air n = 8, CIE n = 12). i Average amplitude of asynchronous release to D1 SPNs. j PPR of optically induced currents of OFC input to D2 SPNs (3 cohorts, Air n = 7, CIE n = 9). k Representative current traces of asynchronous release to D2 SPNs recorded in 2 mM Sr2+. l Average frequency of asynchronous release to D2 SPNs (Air n = 7, CIE n = 7). m Average amplitude of asynchronous release to D2 SPNs. Data points and bar graphs represent the average ± SEM. ****p < 0.0001, **p < 0.01, *p < 0.05