Fig. 2
From: Engineering human pluripotent stem cells into a functional skeletal muscle tissue

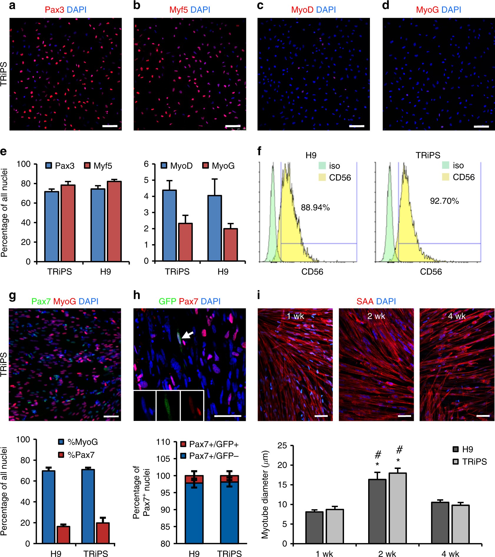
Characterization of iMPCs during monolayer differentiation. a–e Representative immunostaining of Pax3 (a), Myf5 (b), MyoD (c), and MyoG (d), and corresponding quantification (e) during iMPC expansion. Scale bar=100 µm. f Representative FACS analysis for CD56 in H9 and TRiPSC derived iMPCs. g Representative immunostaining (top) and quantification (bottom) of Pax7+ and MyoG+ cell populations for H9 and TRiPS derived myotubes at 2 weeks of monolayer differentiation. (n = 6 samples from 2 differentiations for each cell line). h Representative immunostaining and quantification of GFP+/Pax7+ and GFP-/Pax7+ cell pools at 2 weeks of monolayer differentiation. Scale bar=50 µm. (n = 4 samples from 2 differentiations for each cell line). i Representative immunostaining and quantification of myotube diameter at 1, 2, and 4 weeks of monolayer differentiation. (*P < 0.05 vs. 1 week, #P < 0.05 vs. 4 week, Tukey–Kramer HSD test; n = 6 samples from 2 differentiations for each cell line). Scale bars=50 µm. Data are presented as mean ± SEM