Fig. 4
From: Lsd1 regulates skeletal muscle regeneration and directs the fate of satellite cells

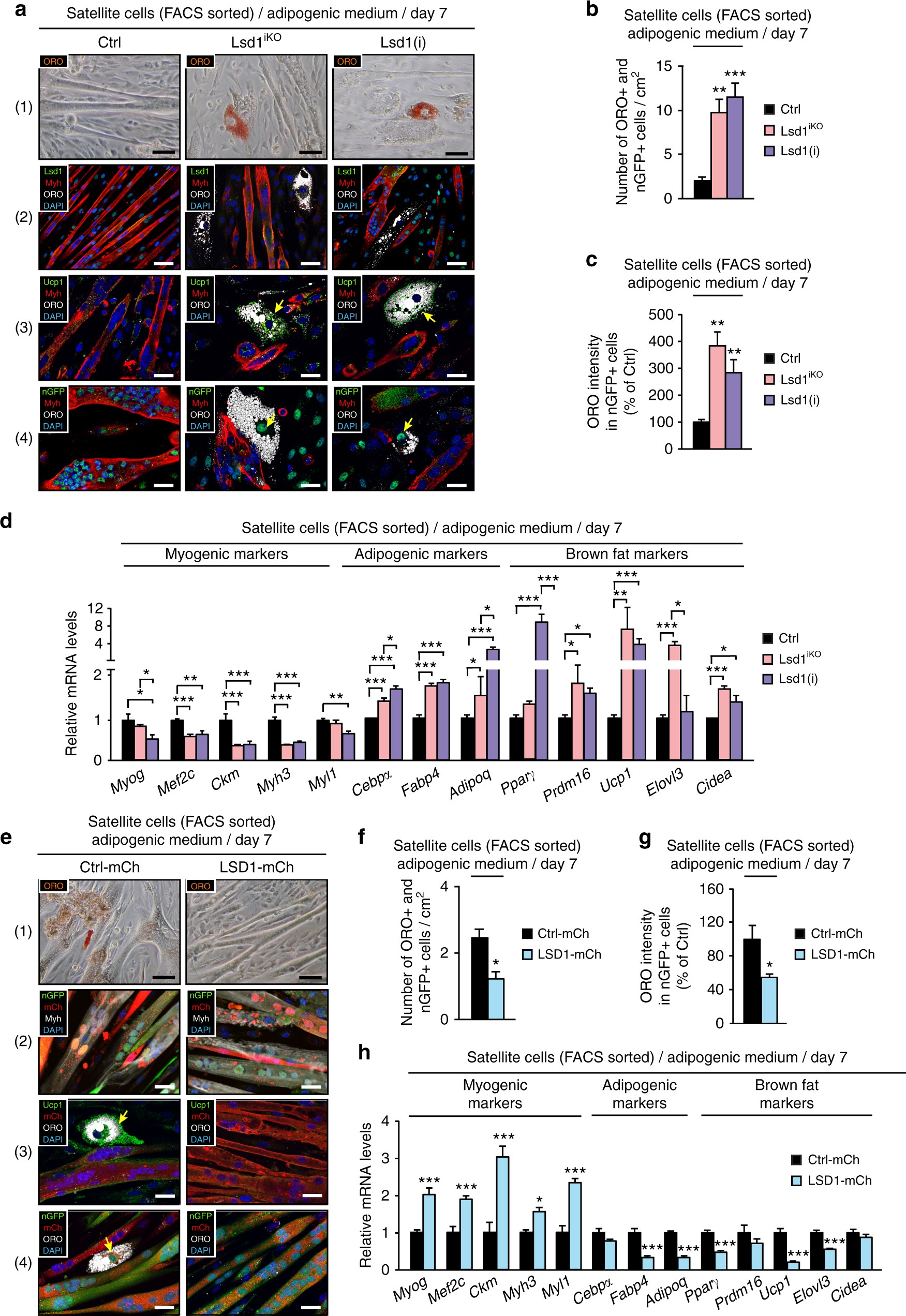
Lsd1 represses brown adipogenesis in satellite cells. a–d Analyses of FACS sorted Ctrl, Lsd1iKO, and Lsd1(i)-treated satellite cells differentiated for 7 days in adipogenic medium. a Oil red O (ORO) staining (1) and immunofluorescence assays using antibodies directed against: Lsd1 (green) and Myh (red) (2), Ucp1 (green) and Myh (red), (3) or GFP (green) and Myh (red) (4). ORO fluorescence is depicted in white. Nuclei were stained with DAPI (blue). Arrows indicate that ORO-positive adipocytes express Ucp1 (3) and nGFP (4). b–d Significance was calculated by two-way ANOVA test. b Quantification of ORO-positive adipocytes that originate from nGFP-expressing satellite cells per cm2. c Measurement of ORO fluorescence intensity in nGFP-positive satellite cells displayed as percentage of Ctrl. d qRT-PCR analysis showing relative transcript levels of indicated genes. e–h Analyses of FACS sorted control (Ctrl-mCh) and LSD1 overexpressing (LSD1-mCh) satellite cells differentiated for 7 days in adipogenic medium. e ORO staining (1) and immunofluorescence assays using antibodies directed against: GFP (green), mCherry (mCh) (red), and Myh (white) (2), Ucp1 (green), mCh (red), and ORO (white) (3), or GFP (green), mCh (red), and ORO (white) (4). Nuclei were stained with DAPI (blue). Arrows indicate that ORO-positive adipocytes express Ucp1 (3) and nGFP (4). f–h Significance was calculated by two-tailed Student’s t-test. f Quantification of ORO-positive adipocytes that originate from nGFP-expressing satellite cells per cm2. g Measurement of ORO fluorescence intensity in nGFP-positive satellite cells displayed as percentage of Ctrl-mCh. h qRT-PCR analysis showing relative transcript levels of indicated genes. (b, c, f, g: n = 6, d, h: n = 4; mean + SEM, *p < 0.05, **p < 0.01, ***p < 0.001; scale bars: a and e: (1) 50 µm; (2–4) 100 µm)