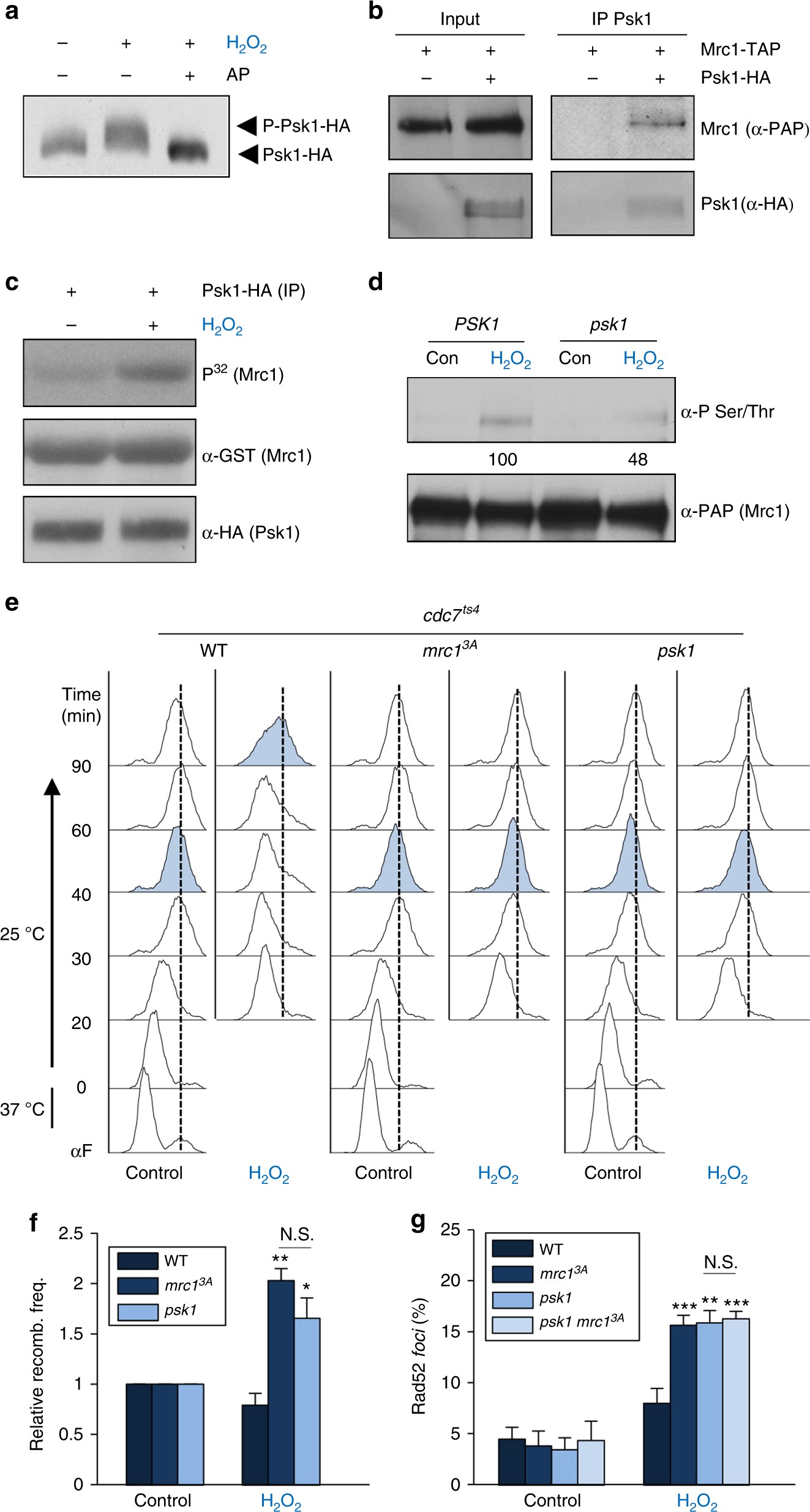
Fig. 5

Psk1 mediates the Mrc1-dependent delay upon oxidative stress. a Psk1 is phosphorylated upon oxidative stress in vivo. In vitro kinase assay of Psk1–HA immunoprecipitated from treated cells. AP alkaline phosphatase. b Mrc1 and Psk1 interact in vivo. Co-immunoprecipitation of Mrc1–TAP with Psk1–HA was assayed in an in vivo pull-down assay and subsequent western blotting with the indicated antibodies. c Psk1 phosphorylates Mrc1 more efficiently when activated by oxidative stress. The phosphorylation of GST–Mrc1 by HA–Psk1 immunoprecipitated from treated/untreated cells was assayed using an in vitro kinase assay and autoradiography. d Mrc1 is phosphorylated by Psk1 in vivo. This experiment was carried out as in Fig. 1a. Numbers indicate the percentage of phosphorylation relative to loading and the signal of Mrc1 phosphorylation in the wild-type strain. e psk1Δ cells do not delay S phase upon oxidative stress. DNA replication over time was followed using FACS. f psk1 cells display higher levels of TAR upon oxidative stress than wild-type cells. Numbers are relative to recombination levels in control conditions. g psk1 cells show a higher percentage of Rad52-YFP foci upon oxidative stress. Data represent the mean and standard deviation of three independent experiments. Asterisks indicate statistically significant differences by Student's t test (*p < 0.05, **p < 0.01, ***p < 0.005) of stress versus control conditions