Fig. 2
From: Dot1 regulates nucleosome dynamics by its inherent histone chaperone activity in yeast

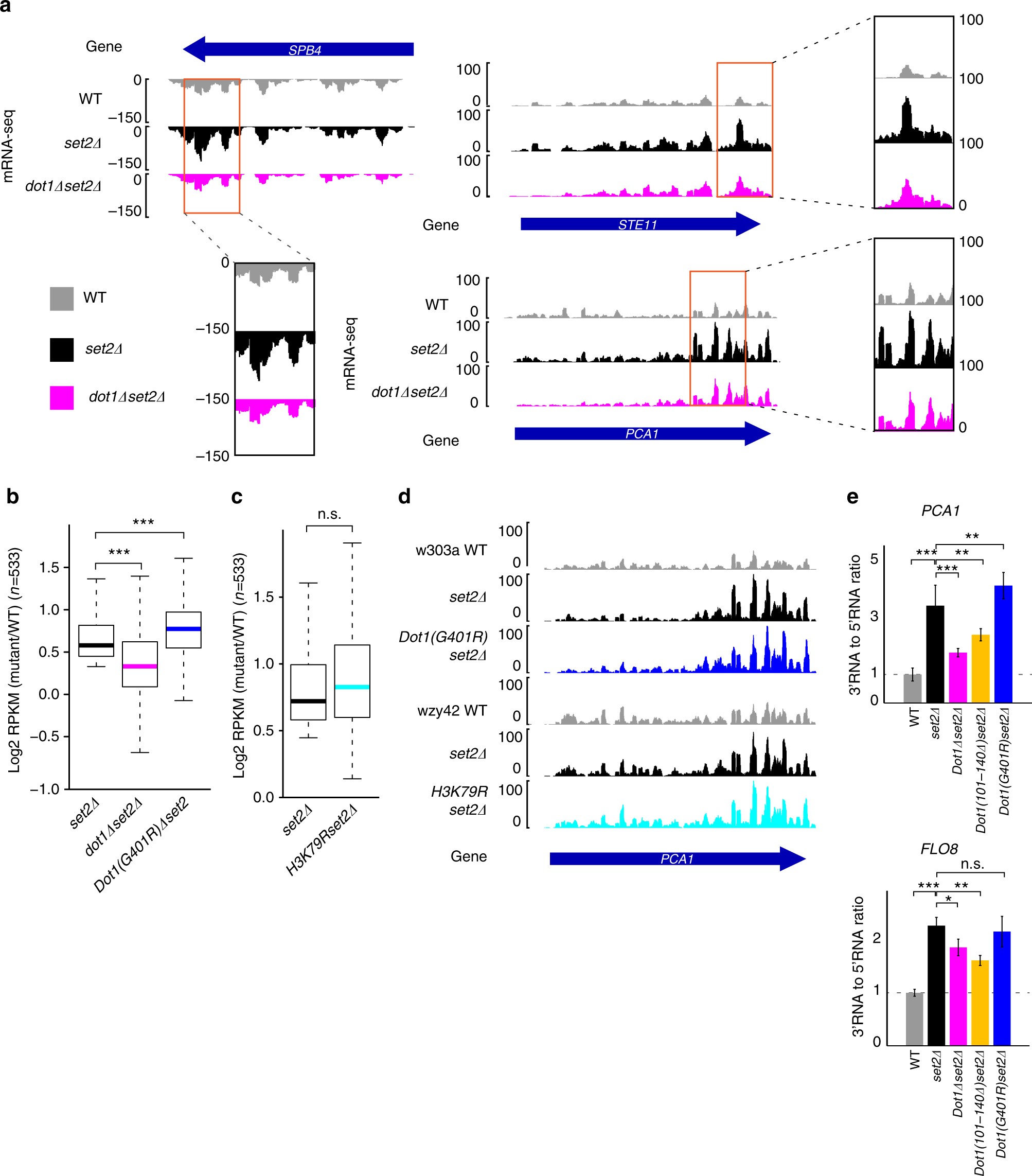
Loss of DOT1 rescues the cryptic transcription of set2Δ cells in a methylation-independent manner. a mRNA-seq data in wild-type (gray), set2Δ (black), and dot1Δset2Δ (magenta) mutants for the cryptic loci, SPB4, STE11, and PCA1. The plus and minus values of the y-axis indicate level of mRNA read counts and the sense and antisense strands, respectively (left to right, +; right to left, −). The read count data were obtained from biological duplicates. The orange boxes indicate an enlarged view for peak of cryptic transcription in each loci. The values of zoom-up box represents y-axis values. b A boxplot of the log2 fold change values of set2Δ (black), dot1Δset2Δ (magenta), and Dot1(G401R)set2Δ (blue) mutants versus the levels in wild-type cells for genes that showed increased mRNA expression in set2Δ cells (n = 533). The Cuffdiff analysis program was used. The genes that passed the correction test in Cuffdiff were collected, and their fold change values versus wild-type levels were calculated. Data were obtained from biological duplicates. ***P-value <0.001. c A boxplot of the log2 fold change values for the set2Δ (black) and H3K79Rset2Δ (turquoise) histone residue modified mutants versus their wild-type strain (wzy42). Data were obtained from biological duplicates; n.s., p-value >0.05 (Wilcoxon and Mann–Whitney tests). d mRNA-seq data were obtained for Dot1 methylation activity-associated mutants using the cryptic gene, PCA1. set2Δ cells (color black) were used as a positive control. Dot1(G401R)set2Δ was based on the w303a wild-type (color blue, upper windows), while H3K79Rset2Δ was based on the wzy42 wild-type (color turquoise, lower windows). The values of the y-axis indicate level of mRNA read counts. e RT-qPCR analysis of cryptic transcription at the cryptic loci, FLO8 (upper) and PCA1 (bottom) from three biological repeats. The expression level of the 3′-end of each RNA was normalized by that of the corresponding 5′-end. The mutant values were normalized by that of the wild-type. The error bars represent the s.d. for the biological replicates. ***P-value <0.001; **p-value <0.01; *p-value <0.05; n.s., p-value >0.05 generated by analysis of variance (ANOVA) using the R statistic program. The levels of mRNA were quantified by quantitative PCR using the primers listed in Supplementary Table 3