Fig. 2
From: AMPK activation counteracts cardiac hypertrophy by reducing O-GlcNAcylation

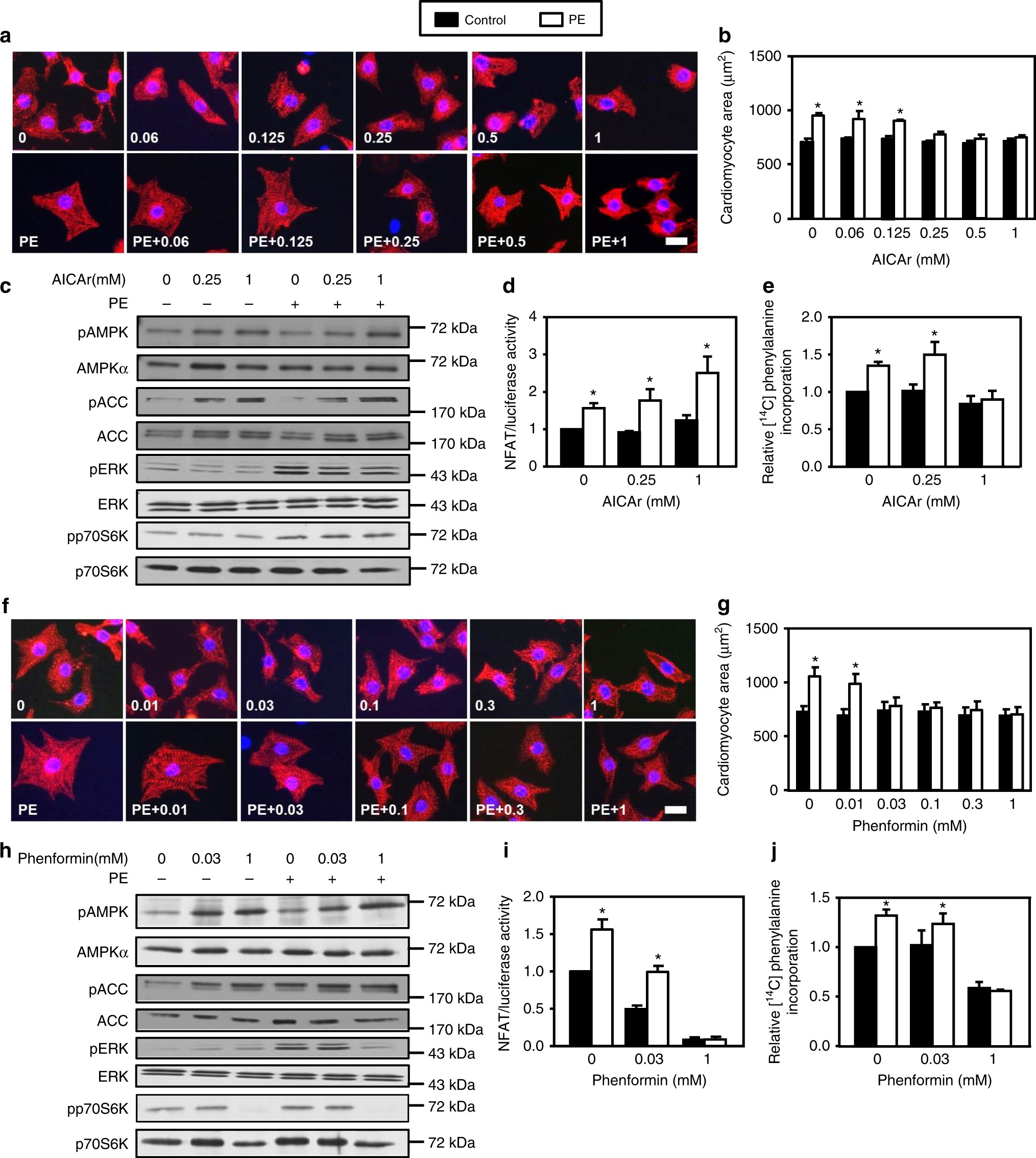
AICAr and phenformin mimick A769662 effects. a–e NRVMs were treated with (open bars) or without (solid bars) phenylephrine (PE, 20 µM) in the presence or not of AICAr (from 0.06 to 1 mM) for 24 h except for ERK1/2 phosphorylation which has been evaluated after 1 h. a, b Representative images and quantification of cardiomyocyte area evaluated after α-actinin immunostaining. Scale bar, 20 µm. N = 3. c Representative immunoblots of AMPKThr172, ACCSer79, ERKThr202/Tyr204 and p70S6KThr389 phosphorylation. d Evaluation of NFAT transcriptional activity by luciferase activity. N = 3. e Amino acids incorporation into proteins measured by [14C]-phenylalanine incorporation. N = 5. f–j NRVMs were treated with (open bars) or without (solid bars) phenylephrine (PE, 20 µM) in the presence or not of phenformin (from 0.01 to 1 mM) for 24 h except for ERK1/2 phosphorylation which has been evaluated after 1 h. f, g Representative images and quantification of cardiomyocyte area evaluated after α-actinin immunostaining. Scale bar, 20 µm. N = 3. h Representative immunoblots of AMPKThr172, ACCSer79, ERKThr202/Tyr204, and p70S6KThr389 phosphorylation. i Evaluation of NFAT transcriptional activity by luciferase activity. N = 3. j Amino acids incorporation into proteins measured by [14C]-phenylalanine incorporation. N = 4. Data in (a–j) are mean ± s.e.m. The data in (b, d, e, g, and i, j) were analyzed using Two-way ANOVA followed by Bonferroni post-test. *p < 0.05 vs. untreated cells