Fig. 4
From: AMPK activation counteracts cardiac hypertrophy by reducing O-GlcNAcylation

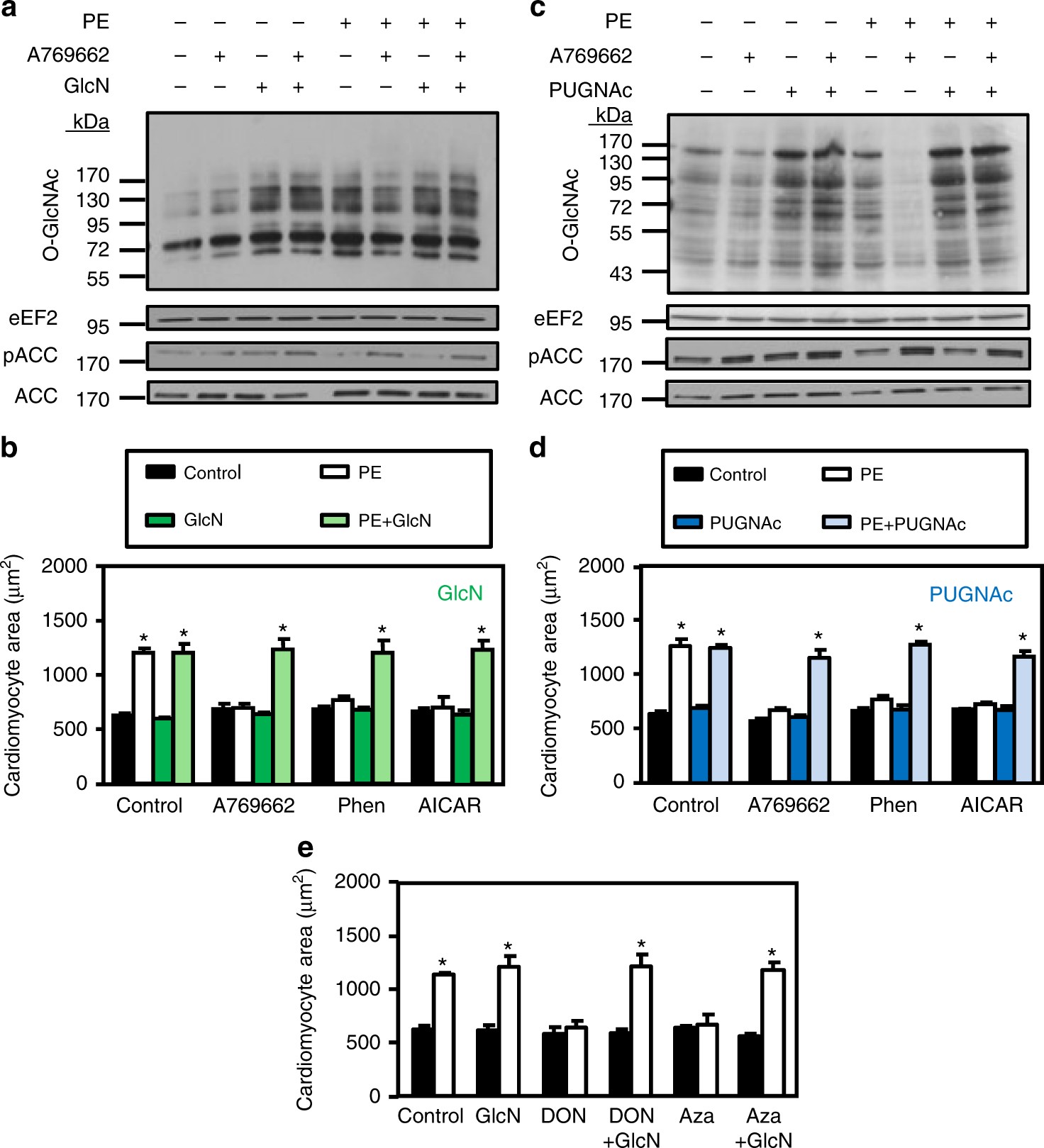
Glucosamine or PUGNAc prevents the anti-hypertrophic action of AMPK. a–d NRVMs were treated with (open bars) or without (solid bars) phenylephrine (PE, 20 µM) in the presence or absence of A769662 (12.5 µM), phenformin (phen, 0.03 mM), AICAr (0.25 mM), PUGNAc (50 µM) and/or glucosamine (GlcN, 5 mM) for 24 h. a Representative immunoblot of protein O-GlcNAcylation levels and ACCSer79 phosphorylation in GlcN experiments. b Effect of GlcN on the anti-hypertrophic action of AMPK activators. N = 3. c Representative immunoblot of protein O-GlcNAcylation levels and ACCSer79 phosphorylation in PUGNAc experiments. d Effect of PUGNAc on the anti-hypertrophic action of AMPK activators. N = 3. e Quantification of cardiomyocyte area of NRVMs treated with (open bars) or without (solid bars) phenylephrine (PE, 20 µM) in the presence or not of Azaserine (Aza, 5 µM), DON (20 µM) and/or glucosamine (GlcN, 5 mM) for 24 h. N = 3. Data in (b, d and e) are mean ± s.e.m. The data were analyzed using Two-way ANOVA followed by Bonferroni post-test in (b, d and e). *p < 0.05 vs. untreated cells. eEF2 was used as loading control, MW molecular weight