Fig. 6
From: Targeted production of reactive oxygen species in mitochondria to overcome cancer drug resistance

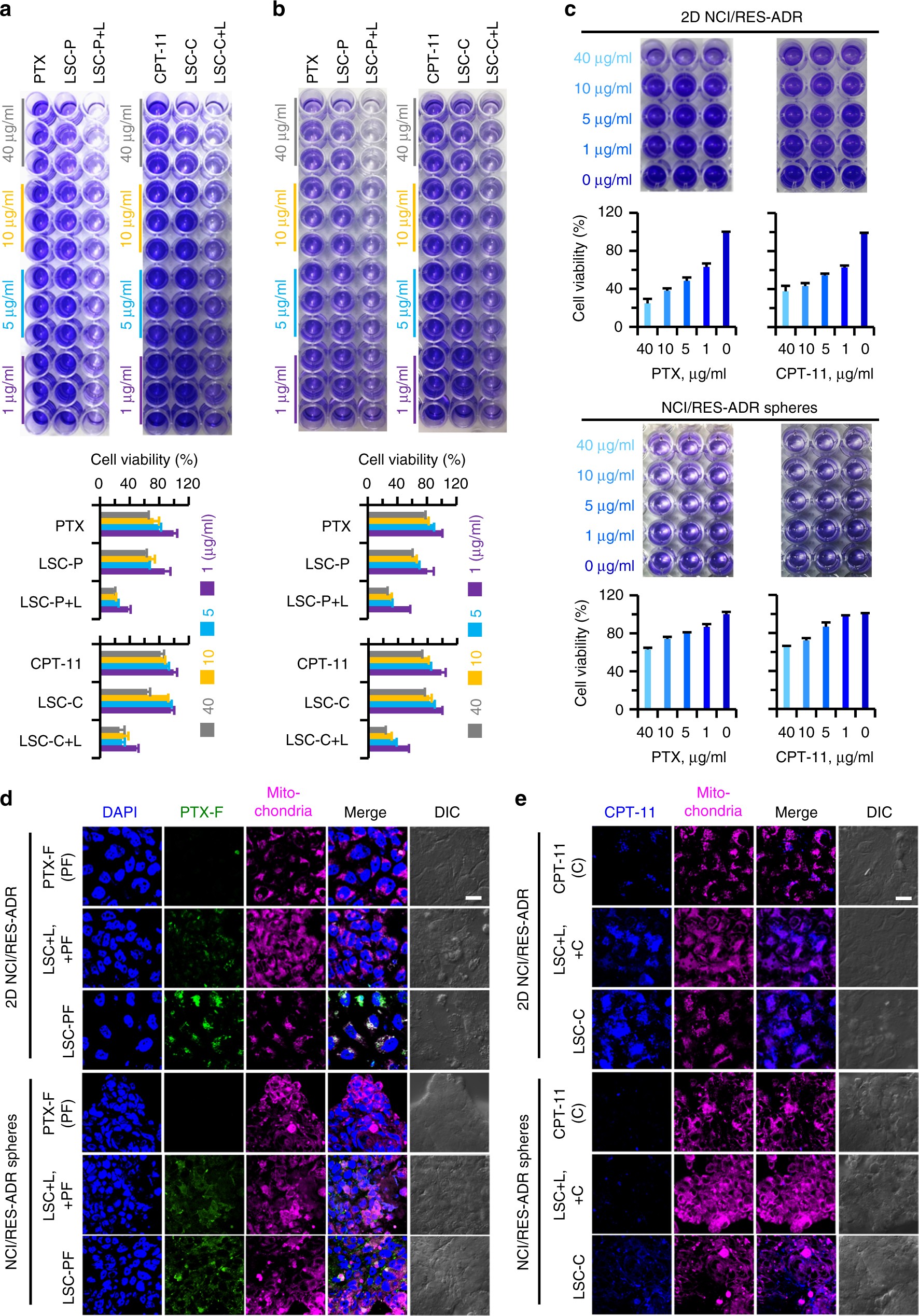
Enhanced anticancer capacity of LSC-P and LSC-C nanoparticles under NIR laser irradiation in vitro. a–b Photographs and quantitative data of crystal violet assay of 2D-cultured NCI/RES-ADR multidrug-resistant cells a and CSC-enriched NCI/RES-ADR spheres b after treated with free paclitaxel (PTX), free irinotecan (CPT-11), LSC-C nanoparticles, or LSC-P nanoparticles without or with NIR laser (L) irradiation (LSC-C + L or LSC-P + L, 1 W cm−2 for 1 min). Error bars represent s.d. (n = 3). c Both 2D-cultured NCI/RES-ADR cells and CSC-enriched NCI/RES-ADR spheres were cultured with empty LSC nanoparticles (0.2 mg ml−1) for 12 h. After laser irradiation (1 W cm−2 for 1 min), the cells were further cultured with free PTX or CPT-11 dissolved (with the aid of 1% DMSO) in fresh medium for 24 h, showing the free PTX or CPT−11 could induce more cytotoxicity compared with the free drugs treated cells in a–b. This is probably owing to the inhibition of drug resistance ability of the cells after the combined treatment of LSC nanoparticles and laser (LSC + L). Error bars represent s.d. (n = 3). d–e Distribution of PTX-F (PTX labeled with fluorescein isothiocyanate (d) or CPT-11 (e) in free PTX-F or CPT−11, LSC + L treatment with free CPT-11 or PTX-F (LSC + L, + C or LSC + L, + PF), and LSC-C or LSC-PF treated multidrug-resistant cells. The results of both CPT-11 and PTX-F show that more drug could be taken up by the multidrug-resistant cancer cells after treated with LSC + L, which further confirms the drug-resistant capacity of the multidrug-resistant cancer cells can be overcome by treating the cancer cells with LSC nanoparticles and laser. Moreover, the highest drug fluorescence can be seen in multidrug-resistant cells of the LSC-C and LSC-PF groups, indicating more drugs can be delivered into the multidrug-resistant cancer cells by encapsulating the drugs in the LSC nanoparticles. The merged views of the fluorescence of CPT-11 and PTX-F with mitochondria further confirm the capability of the LSC nanoparticles in targeting mitochondria. LSC-P: paclitaxel (PTX) laden LSC nanoparticles and LSC-C: irinotecan (CPT-11) laden LSC nanoparticles. Scale bars: 20 μm