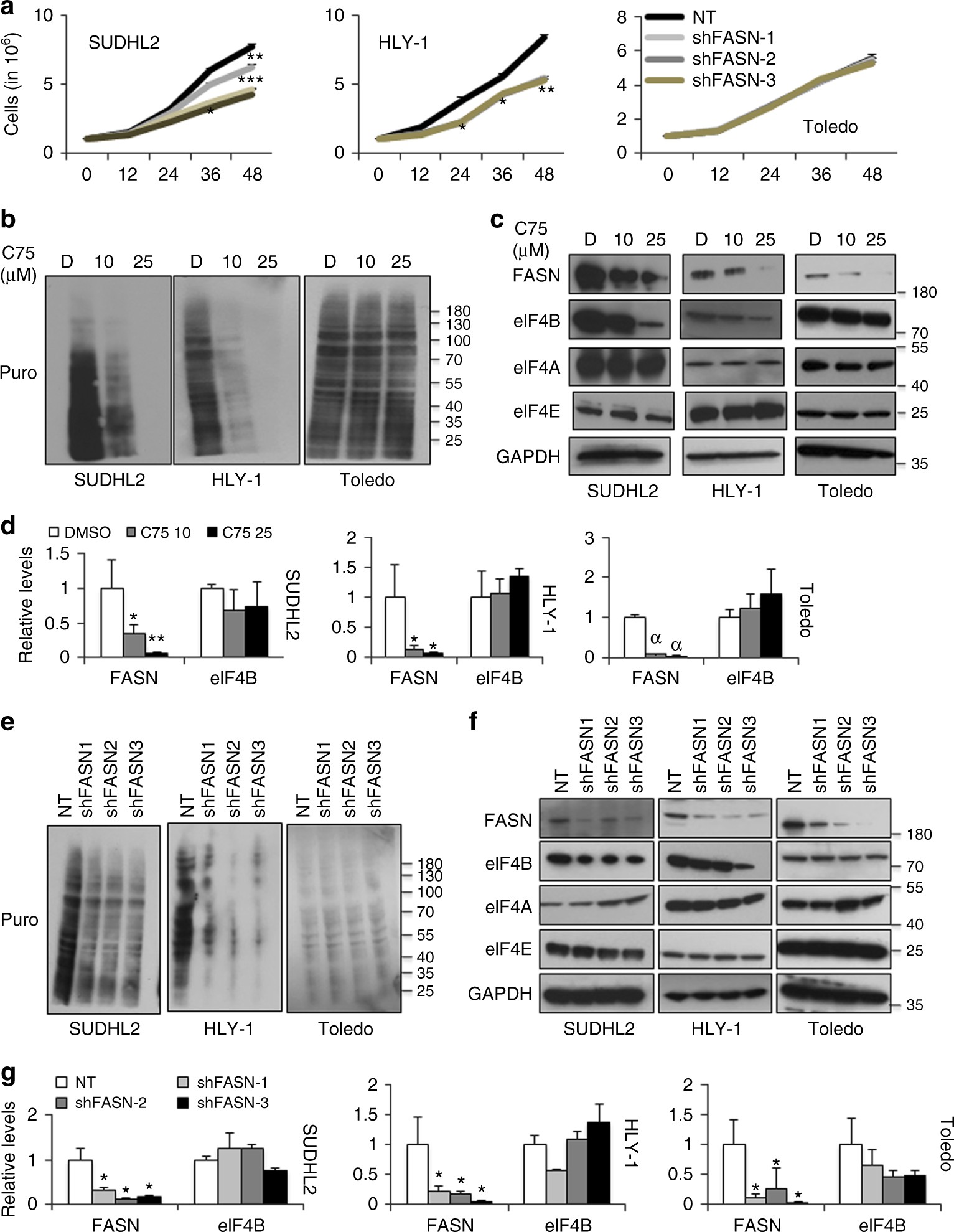
Fig. 1

FASN inhibition impedes eIF4B-dependent mRNA translation. a Indicated cells were infected with shRNA against FASN or NT (scrambled) and selected on puromycin. Post selection, 1 million were seeded in 6-well plates and counted using trypan blue staining every 12 h for indicated time points. Values are shown as mean ± SD for n = 3. Statistical analysis was performed using Student’s t-test (unpaired two-tailed), *p < 0.05, **p,0.01, ***p < 0.005 vs. NT infected corresponding cells. b, c Indicated cells were treated with defined concentration of C75 for 14 h followed by 30 min incubation with puromycin treatment (1 µg/mL) and lysed. Cell lysates were subjected to immunoblotting with the anti-Puro antibody (SUnSET assay) (b) or indicated antibodies (c). GAPDH was used as loading control. d qRT-PCR analysis of FASN and eIF4B expression in indicated cells treated with defined concentration of C75. Results were normalized with DMSO-treated corresponding cells and expressed as mean ± SD (n = 3). Statistical analysis was performed using Student’s t-test (unpaired two-tailed), *p < 0.05, **p < 0.01, αp < 0.001 vs. DMSO treated corresponding cells. e, f Indicated cells were infected by shRNA against FASN and cultured in puromycin (0.5–1 µg/mL) for stable cells generation. Post selection, cells were exposed for 30 min with puromycin treatment (3 µg/mL) and lysed. Cell lysates were subjected to immunoblotting with the anti-Puro antibody (SUnSET assay) (e) or indicated antibodies (f). GAPDH was used as loading control. g qRT-PCR analysis of FASN and eIF4B expression in indicated stable cells infected with shRNA against FASN or NT (scrambled). Results were normalized with NT infected corresponding control cells and expressed as mean ± SD (n = 3). Statistical analysis was performed using Student’s t-test (unpaired two-tailed) *p < 0.05 vs. NT infected corresponding cells