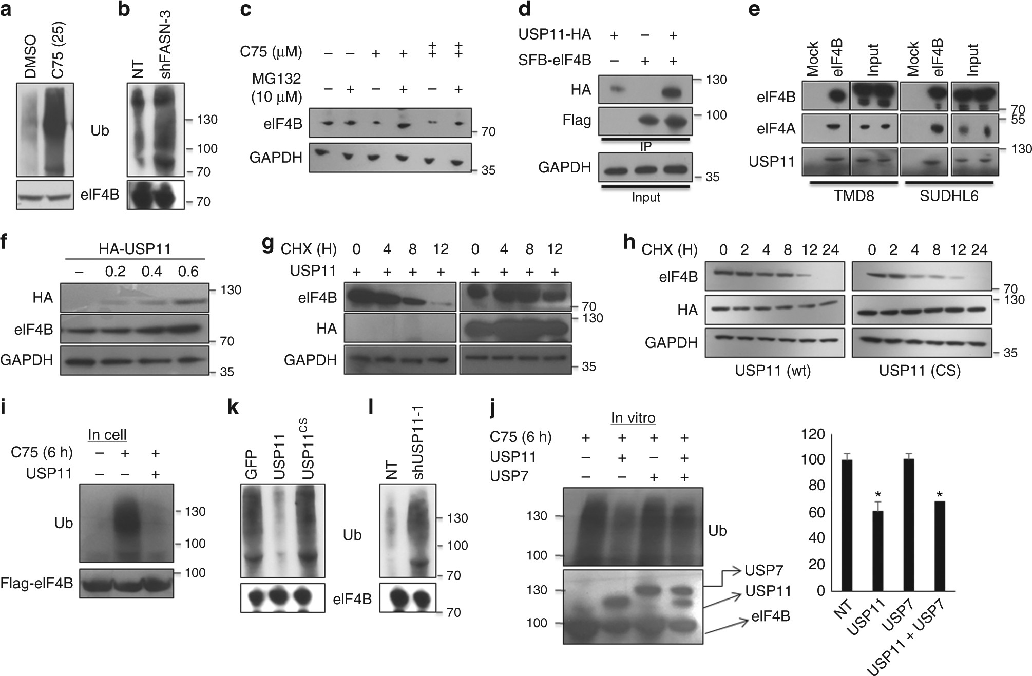
Fig. 4

USP11 deubiquitinates and stabilizes eIF4B. a SUDHL2 was treated with C75 (25 µM) for 6 h followed by lysis and immunoprecipitation with eIF4B. Lysates were probed with the indicated antibodies. b HLY1 cells were transiently infected with shRNA against FASN (sh-FASN3) and lysed after 48 h of infection followed by immunoprecipitation with eIF4B. Lysates were probed for the indicated antibodies. c SUDHL2 was treated with C75 (indicated concentration, +: 10 µM, ++: 25 µM) for 14 h followed by treatment with MG132 (10 µM) for 4 h. Lysates were probed with the indicated antibodies. d 293T cells were transfected with SFB-eIF4B and/or USP11-HA. eIF4B was enriched by pulling down using streptavidin beads and probed with anti-HA antibodies for detection of USP11. eIF4B enrichment was confirmed by probing with anti-flag antibody. e Lysates from TMD8 and SUDHL4 were immunoprecipitated with eIF4B antibody and probed for USP11. f 293T cells were transfected with increasing concentration of USP11 and levels of endogenous IF4B was confirmed by immunoblotting. g, h 293T cells were transfected with either GFP or USP11 (f) and USP11 or USP11cs (g) and treated with CHX in increasing time point and probed for indicated antibodies. i 293T cells were transfected with SFB-eIF4B alone or in combination with USP11 and treated with C75 (25 µM) for 6 h. Post lysis, eIF4B was enriched using streptavidin beads and levels of ubiquitin were detected using specific antibody. j TMD8 cells stably expressing the indicated genes were treated with C75 for 12 h followed by lysis and immunoprecipitation with eIF4B. Lysates were probed with the indicated antibodies. k SUDHL6 transiently infected with shRNA against USP11 (sh-USP11-1) and lysed after 48 h of infection followed by immunoprecipitation with eIF4B. Lysates were probed for the indicated antibodies. l In vitro deubiquitination assay of eIF4B. Polyubiquitinated eIF4B, flag-tagged USP11, and USP7 were enriched from 293T (see the experimental procedure for details) and were incubated with buffered conditions for deubiquitination. Post reaction lysates were probed with the indicated antibodies. Bar diagram represents the densitometric analysis of the ubiquitin signals. Values were normalized with corresponding flag signals and were represented as mean ± SD (n = 3). Statistical analysis was performed using Students t-test, *p < 0.05, vs. NT (control) samples