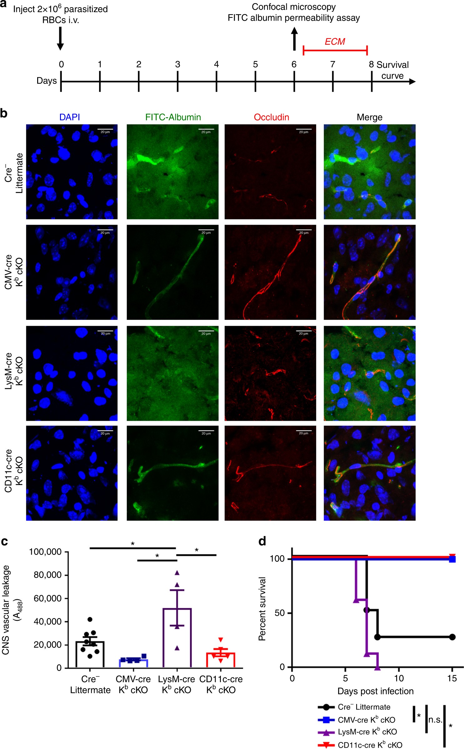
Fig. 5

Dendritic cell-specific deletion of Kb protects mice from lethal blood−brain barrier disruption. a Timeline of infection with Plasmodium berghei ANKA. b Representative microscopy images demonstrate blood−brain barrier disruption in cre-negative littermates and LysM-cre Kb cKO animals, but not CD11c-cre or CMV-cre Kb cKO animals. Scale bar represents 20 µm. c Fluorescence of whole brain homogenate demonstrates extensive leakage of FITC-albumin in cre-negative littermates and LysM-cre Kb cKO animals (N = 8, 4, 4, 12 per group, respectively). d Dendritic cell-specific, but not macrophage-specific deletion of Kb provided a survival advantage (N = 8, 5, 8, 12 per group, respectively). Data presented as mean ± SEM. * denotes p < 0.05 by Mann−Whitney U Test or one-way ANOVA with Holm−Sidak correction