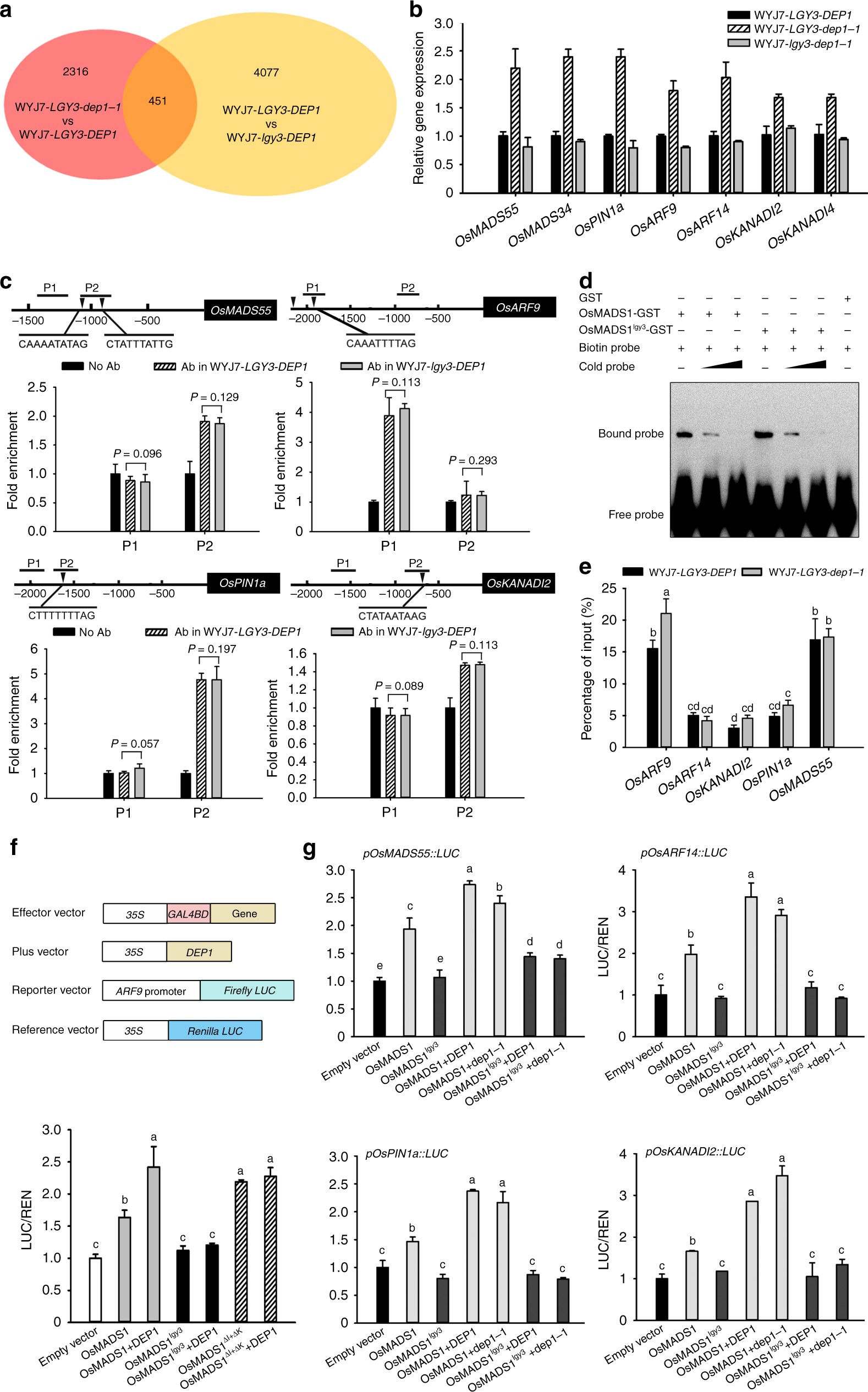
Fig. 4

DEP1 and OsMADS1 cooperatively regulate a common set of target genes. a The number and overlap of DEP1 and OsMADS1 targets. RNA-seq experiments were performed based on template extracted from young NIL panicles. b Transcript abundances of the common target genes examined in the indicated NILs plants. The relative abundances in NIL-LGY3-DEP1 plants was set to be one. Data shown as mean ± s.e.m. (n = 6). c ChIP assays of the WYJ7-LGY3-DEP1 and WYJ7-lgy3-DEP1 plants. The DNA fragments either containing or non-containing CArG-box motifs (arrowed) in the promoter regions of the targets OsMADS55, OsKANADI42, OsPIN1a, and OsARF9 were used. Data shown as mean ± s.e.m. (n = 6). A Student’s t-test was used to generate the P values. d EMSA assays. Competition for either OsMADS1-GST or OsMADS1lgy3-GST binding was performed with 10× and 50× unlabeled probes containing the CArG-box motifs, respectively. e ChIP analysis of the OsMADS1 interaction with the promoter regions of OsMADS55, OsKANADI2, OsPIN1a, OsARF9, or OsARF14 with amplicon sequences shown in Fig. 3c. Data shown as mean ± s.e.m. (n = 3). Statistical analyses were performed by Duncan’s multiple range tests. f The effect of deleting the K domain on the DEP1-dependent promotion of OsMADS1-induced transactivation activity of the OsARF9 promoter. The ratio of LUC to REN activity was monitored in rice protoplasts co-transfected with various effector and reporter constructs. The LUC/REN activity obtained from a co-transfection with an empty effector construct and reporter construct was set to be one. Data shown as mean ± s.e.m. (n = 6). g The DEP1-OsMADS1 interaction promotes the OsMADS1-induced target gene transactivation activity. The LUC/REN activity obtained from a co-transfection with an empty effector construct and indicated reporter constructs was set to be one. Data shown as mean ± s.e.m. (n = 6). Statistical analyses were performed by Duncan’s multiple range tests. The presence of the same lowercase letter denotes a non-significant difference between means (P > 0.05)