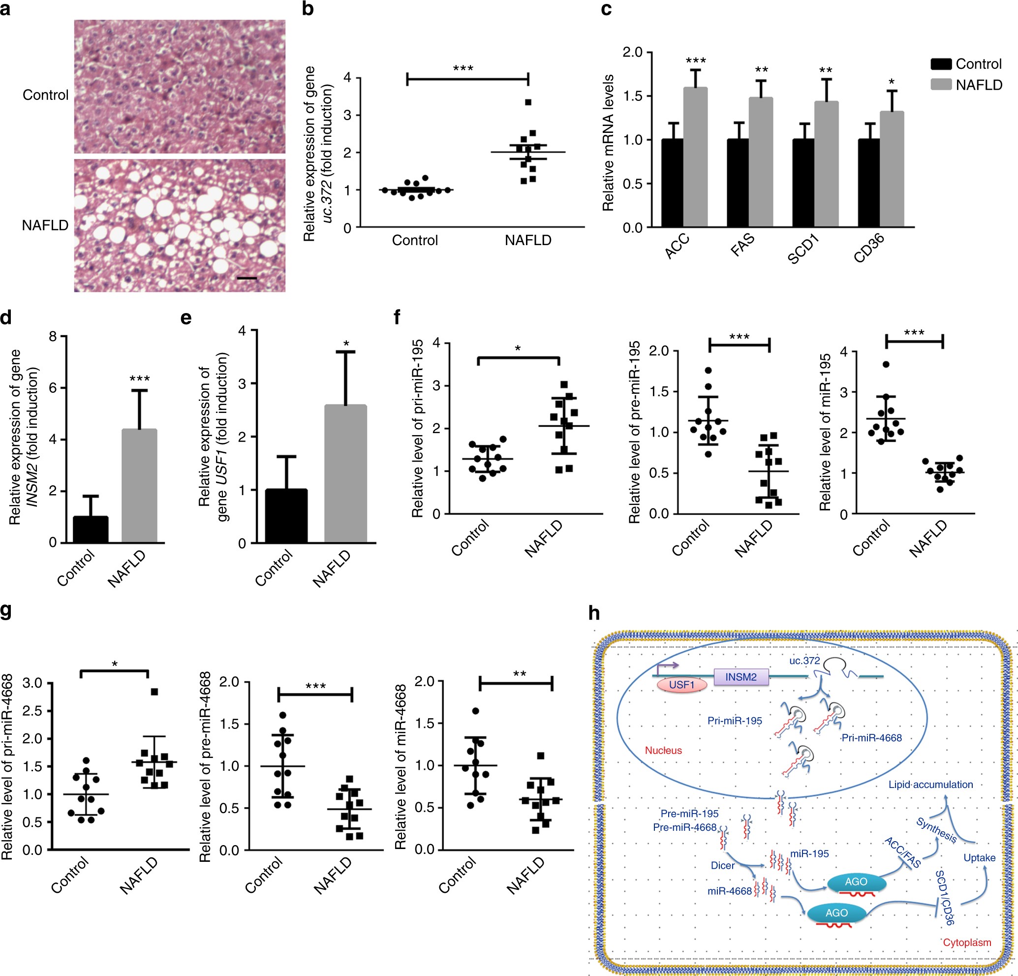
Fig. 8

Effect of uc.372 on abnormal lipid accumulation is subjected to regulation of miR-195/ miR-4668 in the liver of NAFLD patients. a Oil Red O staining of liver frozen sections from NAFLD patients or healthy control (representative image from three similar experiments). Scale bar, 100 μm. b The level of uc.372 in the liver samples of NAFLD patients or healthy control (n = 11). c The mRNA levels of ACC, FAS, SCD1, and CD36 in the liver samples of NAFLD patients or healthy control (n = 3). d The mRNA level of INSM2 in the liver samples of NAFLD patients or healthy control (n = 11). e The mRNA level of USF1 in the liver samples of NAFLD patients or healthy control (n = 11). f The levels of pri-miR-195, pre-miR-195, and mature miR-195 in the liver samples of NAFLD patients or healthy control (n = 11). g The levels of pri-miR-4668, pre-miR-4668, and mature miR-4668 in the liver samples of NAFLD patients or healthy control (n = 11). h Schematic depicting our proposed model that us.372 drives hepatic lipid accumulation. Data are mean ± SEM; Student’s t-test: *P < 0.05; **P < 0.01; ***P < 0.001 vs. control group