Fig. 2
From: A neuronal mechanism underlying decision-making deficits during hyperdopaminergic states

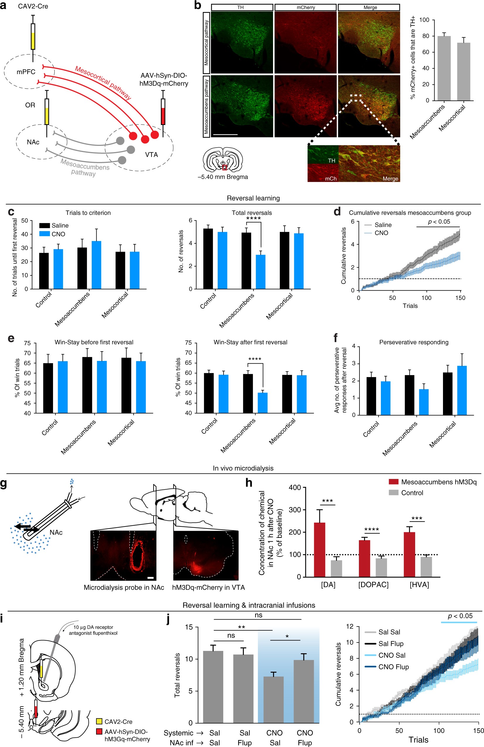
Chemogenetic activation of the mesoaccumbens, but not mesocortical, pathway mimicked the effects of cocaine and D-amphetamine on reversal learning. a Experimental design. b (Left panel) Representative histology images showing coronal sections stained for tyrosine hydroxylase (left), DREADD-mCherry (middle), and an overlay (right). Scale bar, 500 μm. (Right panel) Co-staining of mCherry with tyrosine hydroxylase, showing the percentage of DREADD-transfected neurons that is dopaminergic (mean ± s.d.). Data from n = 9 (mesoaccumbens), n = 8 (mesocortical) animals. c–f Chemogenetic mesoaccumbens stimulation mimicked the effects of cocaine and D-amphetamine on reversal learning. All data: n = 17 control, n = 17 mesoaccumbens, n = 16 mesocortical group; ****p < 0.0001 in post-hoc test. See Supplementary Table 3. g Microdialysis was used to measure extracellular concentrations of DA and its metabolites in the NAc after chemogenetic mesoaccumbens stimulation. Scale bar, 500 μm. h NAc levels of DA and its metabolites were elevated 1 h after an i.p. CNO injection in DREADD-infected animals compared to controls (post-hoc tests, DA, p = 0.0002; DOPAC, p < 0.0001; HVA, p = 0.0008; ***p<0.001, ****p<0.0001; see also Supplementary Fig. 4). i Prior to reversal learning, animals received systemic CNO (or saline) for DREADD stimulation and a microinjection with α-flupenthixol (or saline) into the nucleus accumbens. j α-Flupenthixol itself had no effect on reversal learning, but prevented the CNO-induced impairment on reversal learning (ANOVA, p = 0.0024; post-hoc test: **p = 0.0019, *p = 0.0397). Note that animals had a higher baseline of reversals in this experiment, because the animals were trained on the task (see Methods). Sal saline, Flup α-flupenthixol, ns not significant