Fig. 3
From: A neuronal mechanism underlying decision-making deficits during hyperdopaminergic states

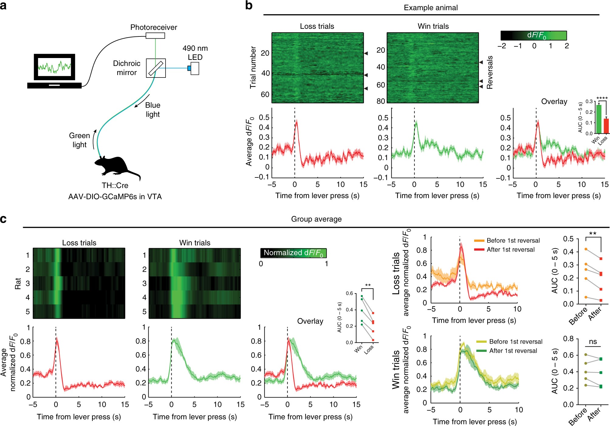
In vivo fiber photometry in VTA DA neurons during reversal learning. a Experimental setup. b Reversal learning session of an example animal. Triangles depict a reversal. Data are time locked to a lever press by the rat and (in win trials) immediate reward delivery. Inset shows area under the curve in the first 5 s following lever press (unpaired t-test, p < 0.0001). c Group average. (Left panels) VTA DA neurons responded differentially to wins and losses (AUC (inset), paired t-test, p = 0.0015). (Right panels) Loss trials evoked a stronger negative reward prediction error signal after the first reversal compared to before reversal. (AUC (inset), paired t-test, p = 0.0062 for loss trials, p = 0.3658 for win trials); ns not significant, **p < 0.01, ****p < 0.0001