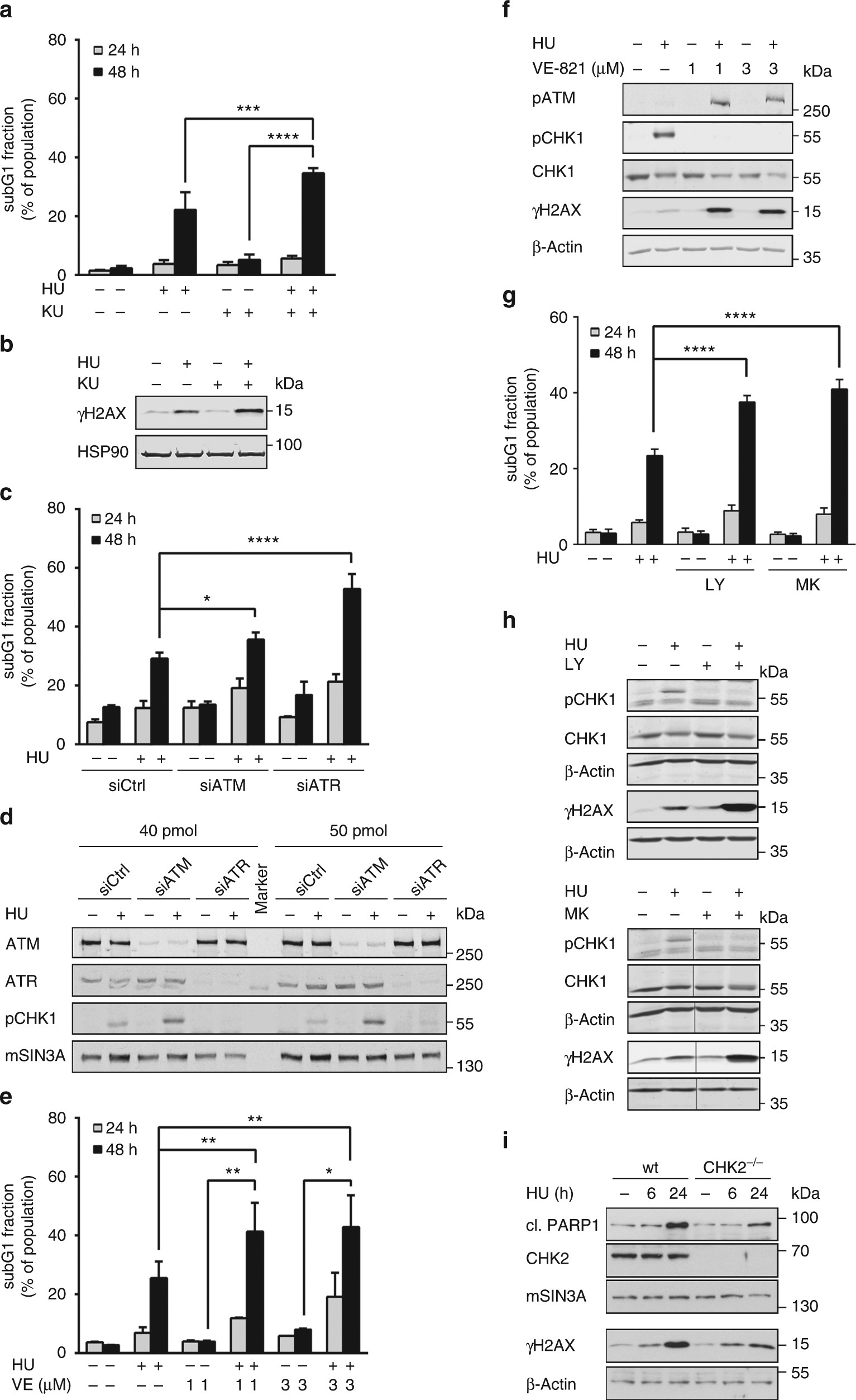
Fig. 4

Checkpoint kinases ensure cell survival upon replicative stress. a HCT116 cells were pretreated with 3 µM KU-60019 for 1 h followed by stimulation with 1 mM hydroxyurea (HU) for 24–48 h. Cell death was detected using PI staining and flow cytometry. Results are displayed as mean ± SD (n24 h = 3, n48 h = 4; one-way ANOVA, ***P < 0.001; ****P < 0.0001). b Western blot analysis of HCT116 cells treated with KU-60019 and HU for 24 h as described in a. ɣH2AX was detected with specific antibodies. HSP90 served as loading control. c siRNA transfection was performed as described in the Methods section. Twenty-four hours after transfection, HCT116 cells were incubated with 1 mM HU for 24–48 h. Cell death analysis was performed as described in a. Data are presented as mean ± SD (n = 4; one-way ANOVA, *P < 0.05; ****P < 0.0001). d Transfection with indicated siRNAs and treatment were performed as described in c. ATM, ATR, pCHK1 (S317) and mSIN3A (loading control) were analysed by immunoblotting. e HCT116 cells were treated with 1 mM HU for 24–48 h after 1 h pre-incubation with 1–3 µM VE-821. SubG1 fractions were measured as described in a. Results represent mean ± SD (n = 2; one-way ANOVA, *P < 0.05, **P < 0.01). f HCT116 cells were treated with VE-821 and/or HU for 24 h as described in e. Western blot analysis was performed to detect pATM (S1981), pCHK1 (S317), CHK1 and ɣH2AX. β-Actin served as loading control. g Cells were pre-incubated with 300 nM LY2603618 or MK-8776 for 1 h followed by HU treatment (1 mM) for 24-48 h. Cell death was analysed as described in a. Results are displayed as mean ± SD (n24 h = 4, n48 h = 3; one-way ANOVA, ****P < 0.0001). h Western blot analysis of HCT116 treated for 24 h as described in g. ɣH2AX, pCHK1 (S296) and CHK1 levels were detected with specific antibodies. β-Actin served as loading control. i HCT116 cells and their comparative CHK2−/− cell line were treated with 1 mM HU for the indicated time periods. Indicated proteins were detected via western blot