Fig. 2
From: Dynamic air/liquid pockets for guiding microscale flow

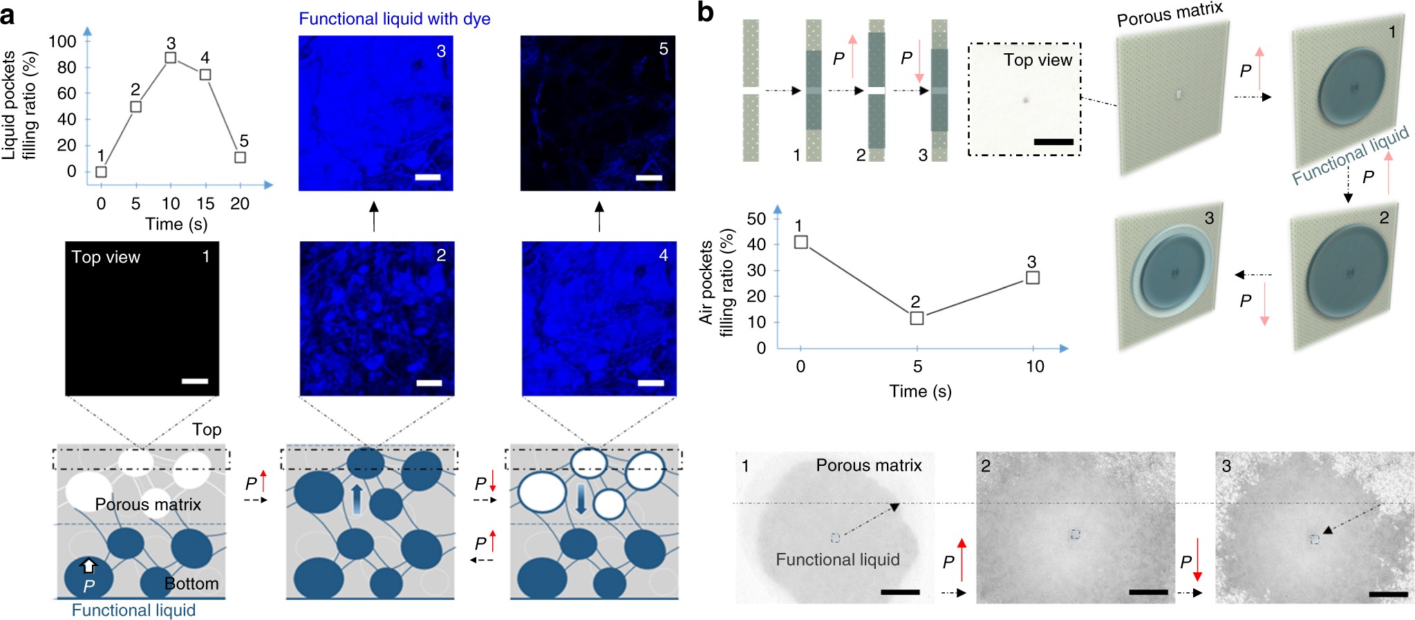
Pressure-induced redistribution of air and liquid pockets. a Confocal microscopic studies. Functional liquid is silicone oil with dye DFSB-K175. The liquid pockets' filling ratio (determined by measuring the fluorescence intensity in the air pockets) dynamically changes with the applied pressure over time. Confocal images of air pockets in their original unfilled state (image 1), during their transition into liquid pockets by pressure-induced diffusion (image 2→3), and the recovery of the initial air-filled state after the removal of pressure (image 4→5). The corresponding schematics show the location of the images. Scale bar is 100 μm. b Optical microscopy studies of dynamic distribution of air and liquid pockets under applied pressure. Functional liquid is Krytox®103. The cross-section view of the ADAPTS microchannel to illustrate the dynamic change of liquid pockets’ distribution, and schematic of the changes of liquid pockets’ distribution under varying pressures. The corresponding experimental images show the top view of the air/liquid pockets’ distribution. Scale bar is 2 mm. The graph shows the air pockets' filling ratio and its change with the applied pressure over time (determined by measuring the area occupied by the air pockets that appear translucent in optical images)