Fig. 6
From: Reconstruction of complex single-cell trajectories using CellRouter

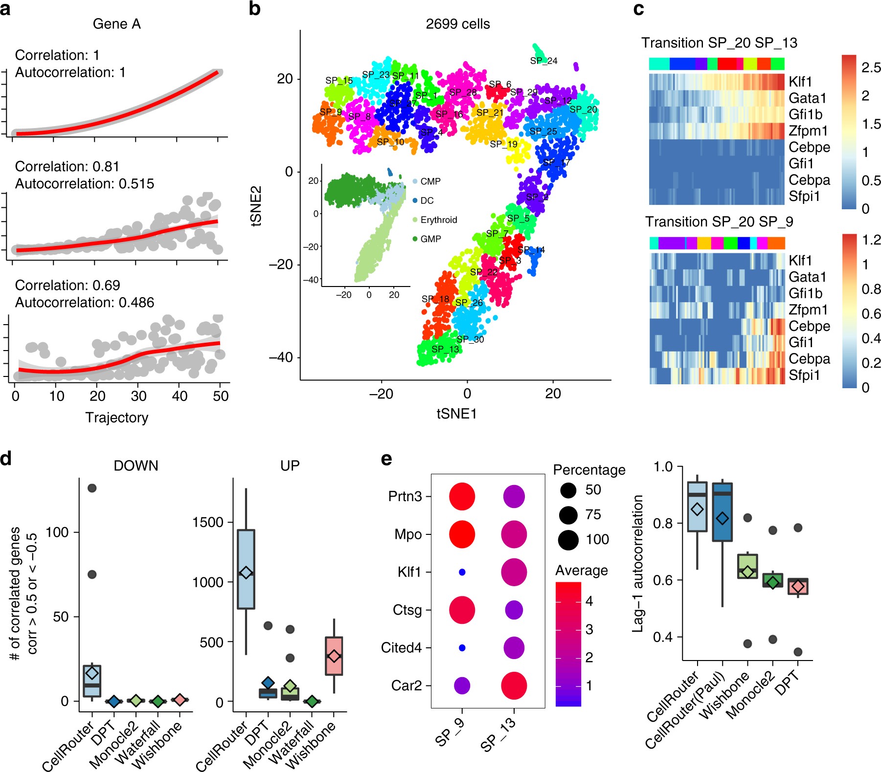
Benchmarking CellRouter to other algorithms. a Simulated curves representing gene expression dynamics of a selected gene along differentiation trajectories demonstrating the relationship between correlation and autocorrelation with the trajectory. b t-SNE map of myeloid progenitor cells annotated by subpopulations identified by CellRouter. Inset shows broad cell type annotations for each population. c Positive and negative controls of erythrocyte and GMP differentiation. d Number of genes up- or downregulated significantly correlated with the trajectories identified by each trajectory detection algorithm. e Left panel: selected markers of granulocyte/monocyte progenitors and erythrocytes. Size is proportional to the percent of cells expressing the markers in each subpopulation. Color is proportional to mean expression of the markers in each subpopulation. Right panel: lag-1 autocorrelation of marker genes on the right panel along the GMP and erythrocyte differentiation trajectories identified by each trajectory detection algorithm. Accession code: GSE72857