Fig. 3

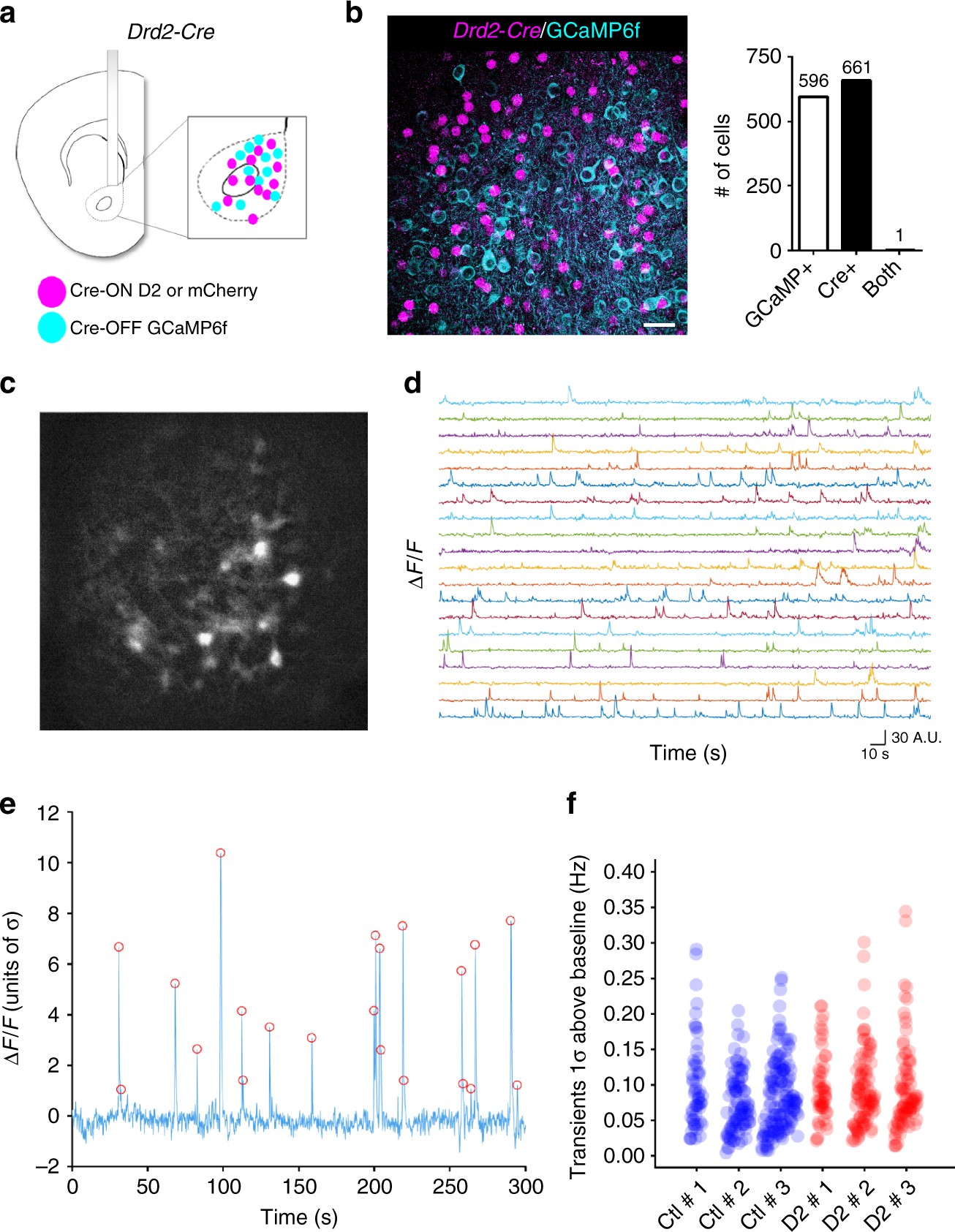
D2R upregulation in D2-MSNs does not alter D1-MSN activity in vivo. a Schematic of GRIN lens lowered into the NAc core of Drd2-Cre mice transduced with a Cre-ON D2-IRES-mCherry or mCherry in Cre (+) cells (primarily expressed in D2-MSNs) and a Cre-OFF GCaMP6f in Cre (–) cells (primarily expressed in D1-MSNs). b Double immunofluorescence analysis against Cre and GFP shows that in a Drd2-Cre mouse, Cre-OFF GCaMP6f (cyan) expression is restricted to Cre (–) cells. Scale = 25 μm. c Representative fluorescent image from live D1-MSNs expressing Cre-OFF GCaMP6f. d Individual neural Ca2+ transient traces from D1-MSNs in one representative mouse during progressive ratio task. e Ca2+ transients were defined as events with peak amplitudes greater than 1 standard deviation (S.D.) from baseline activity for analysis. Red circles denote transients whose amplitudes are above 1 S.D. f Frequency of Ca2+ transients recorded during PR from individual cells in 3 mice per group