Fig. 6

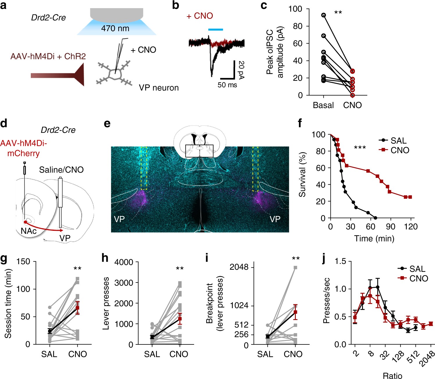
DREADD-mediated silencing of D2-MSN terminals in the VP enhances motivation. a Schematic illustrating oIPSC recording from VP neurons in slice following CNO (10 µM) treatment and blue-light stimulation of terminal fields from NAc MSNs co-expressing ChR2 and hM4Di. b Representative average oIPSC traces following 50-ms light stimulation under basal conditions (black) and after CNO application (dark red). c CNO significantly reduced oIPSC amplitude from baseline (14.5 ± 3.1 from 43.6 ± 8.3 pA; **p < 0.005, paired Student’s t-test, n = 9 (6) cells). d Drd2-Cre mice were injected hM4Di-mCherry AAV into the NAc, and a bilateral microinfusion cannula guide was implanted. Four weeks after surgery, an internal cannula was briefly inserted into the guide to deliver CNO (1 mM, 0.3 µl/side) or saline to the caudal VP prior to PR testing. All 16 mice received both treatments on different days in counterbalanced fashion. e Representative fluorescent Nissl stain (green) showing the location of bilateral microinfusion cannula tracks (yellow dotted lines) relative to hM4Di-mCherry immunofluorescent terminal fields (red) in the caudal aspect of the VP. Inset, coronal atlas plane (+0.02 mm relative to Bregma) from which image was acquired. f, g Significant enhancing effect of CNO microinfusion on session duration plotted as a survival function or as total session time (n = 16 mice/condition). h, i Lever presses and breakpoint were significantly increased after CNO (n = 16 mice/condition). j Press rate as a function of ratio requirement was not altered by CNO. Error bars = s.e.m.