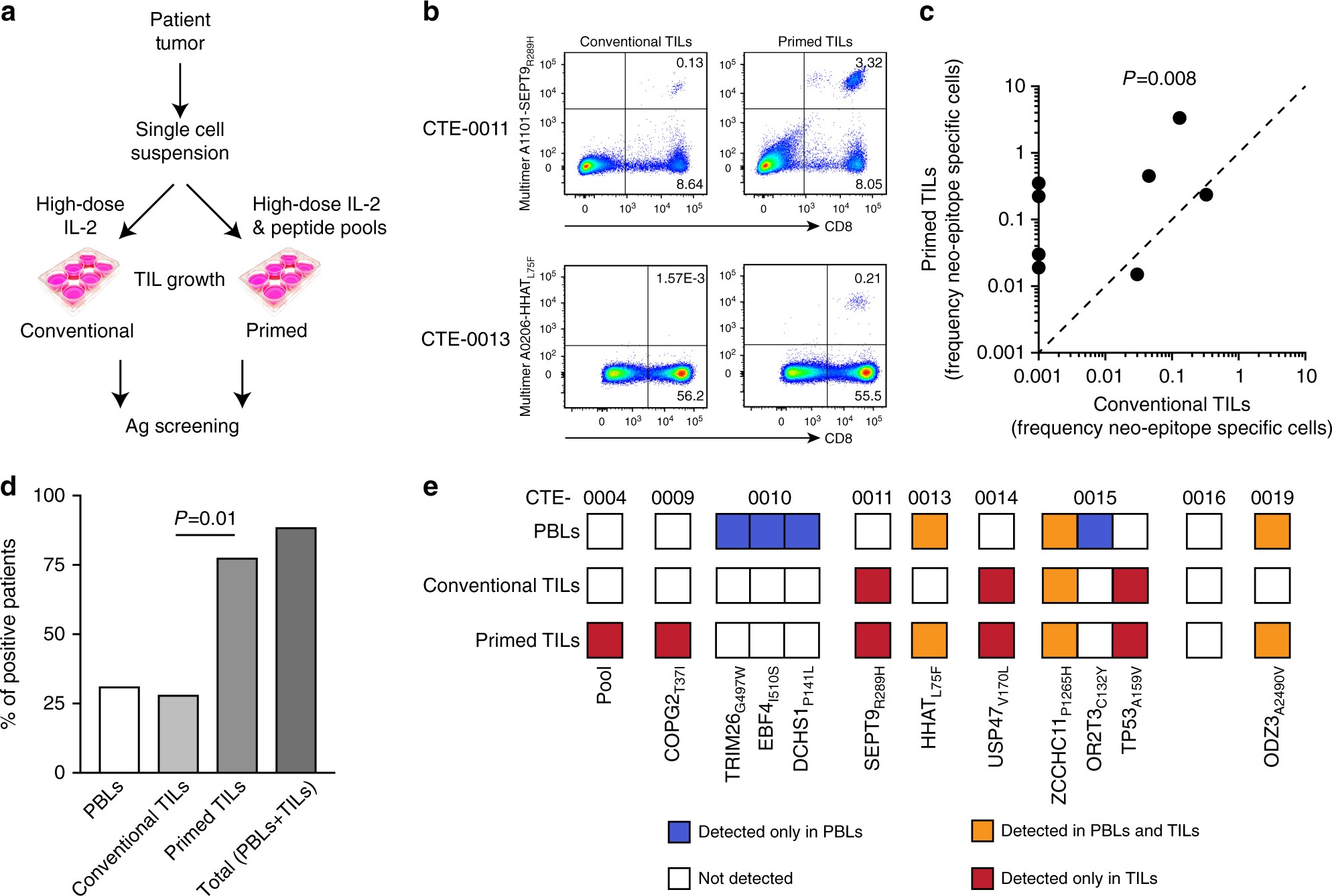
Fig. 3

TIL cultures can be enriched for neo-epitope specific T cells. a Schematic representation of the alternative procedures for TIL expansion. Single cell tumor suspensions were plated in the presence of high-dose IL-2 alone (conventional TILs) or alternatively, in the presence of high-dose IL-2 supplemented with pools of predicted mutated peptides (primed TILs). b Representative examples of conventional and primed TILs, interrogated for the presence of neo-epitope specific TILs by multimer staining. c Cumulative analysis of the frequencies of neo-epitope specific CD8+ T lymphocytes detected in conventional (x-axis) and primed (y-axis) TIL cultures. d Proportions of patients with documented neo-epitope specific T-cell responses in the different compartments and within the distinct TIL culture conditions. e Landscape of neo-epitope specific T-cell responses in circulating, conventional TILs and primed TILs in nine patients for which primed TILs were available. T-cell responses against mutated epitopes identified exclusively in PBLs (blue), in TILs (red), in both the compartments (orange) or in none of them (white) are indicated