Fig. 4

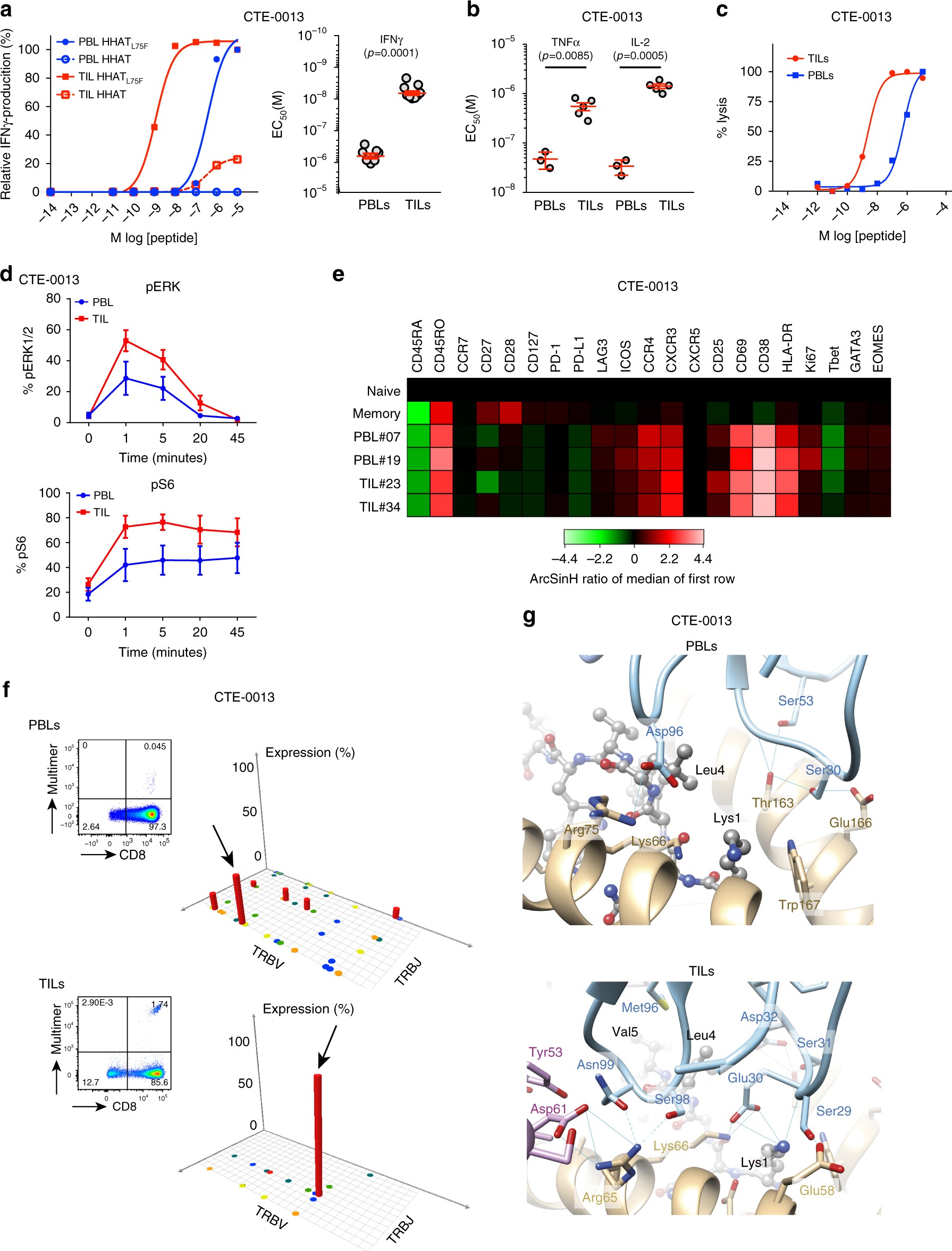
Functional analyses of neo-epitope specific PBLs and TILs. a Higher functional avidity of HHAT L75F -specific TIL and PBL clones. Shown are the relative frequencies of IFNγ-producing CD8+ T cells (mean ± SD). b Higher functional avidity (mean ± SEM) of HHAT L75F -specific TILs compared with PBL clones based on TNFα and IL-2 release (Supplementary Fig. 5 shows raw data). c Higher cytolytic capacity of HHAT L75F -specific TILs compared with PBLs. Data show the percentage of lysis of T2 cells pulsed with different concentrations of the cognate neo-epitope. d Mass cytometry analysis showing the relative phosphorylation of ERK1/2 and S6 proteins involved in TCR-signaling pathways following CD3 stimulation of PBL and TIL clones. Graphs represent mean ± SEM. Supplementary Fig. 6 shows raw data. e Mass cytometry analysis showing the relative expression of different markers on neo-epitope specific PBLs and TILs. Naive and memory bulk peripheral blood CD8+ T cells are shown for comparison. f Analysis of the repertoire of the T-cell receptor β (TCRβ) V-J segment recombination of HHAT L75F -specific CD8+ T cells isolated from either PBLs (top) or TILs (bottom) after FACS sorting using multimers. V and J segments are represented according to chromosomal location on the x and y-axis, respectively. Arrows identify dominant TCRβ sequences that were associated to TCRα sequences shown in Supplementary Fig. 8. g Calculated TCR/pMHC complexes for PBL and TIL-related TCRs: HHAT L75F -PBL-hTRAV05 + hTRAJ34/hTRBV11-2 + hTRBJ02-7 on the top, and HHAT L75F -TIL-hTRAV38-2 + hTRAJ33/hTRBV12-3 + hTRBJ02-3 at the bottom. The peptide is shown in ball and stick, colored according to the atom types. MHC ribbon is colored in brown, with residues displayed in thick lines and colored according to the atom types, with carbon colored in brown. TCRα ribbon is colored in light blue, with residues displayed in thick lines and colored according to the atom types, with carbon colored in light blue. TCRβ ribbon is colored in pink, with residues displayed in thick lines and colored according to the atom types, with carbon colored in pink. Hydrogen bonds and ionic interactions are shown as thin blue lines. Dotted blue lines indicate hydrogen bonds accessible through thermal fluctuations. Residues are labeled in brown, black, blue, and pink, for MHC, peptide, TCRα, and TCRβ, respectively