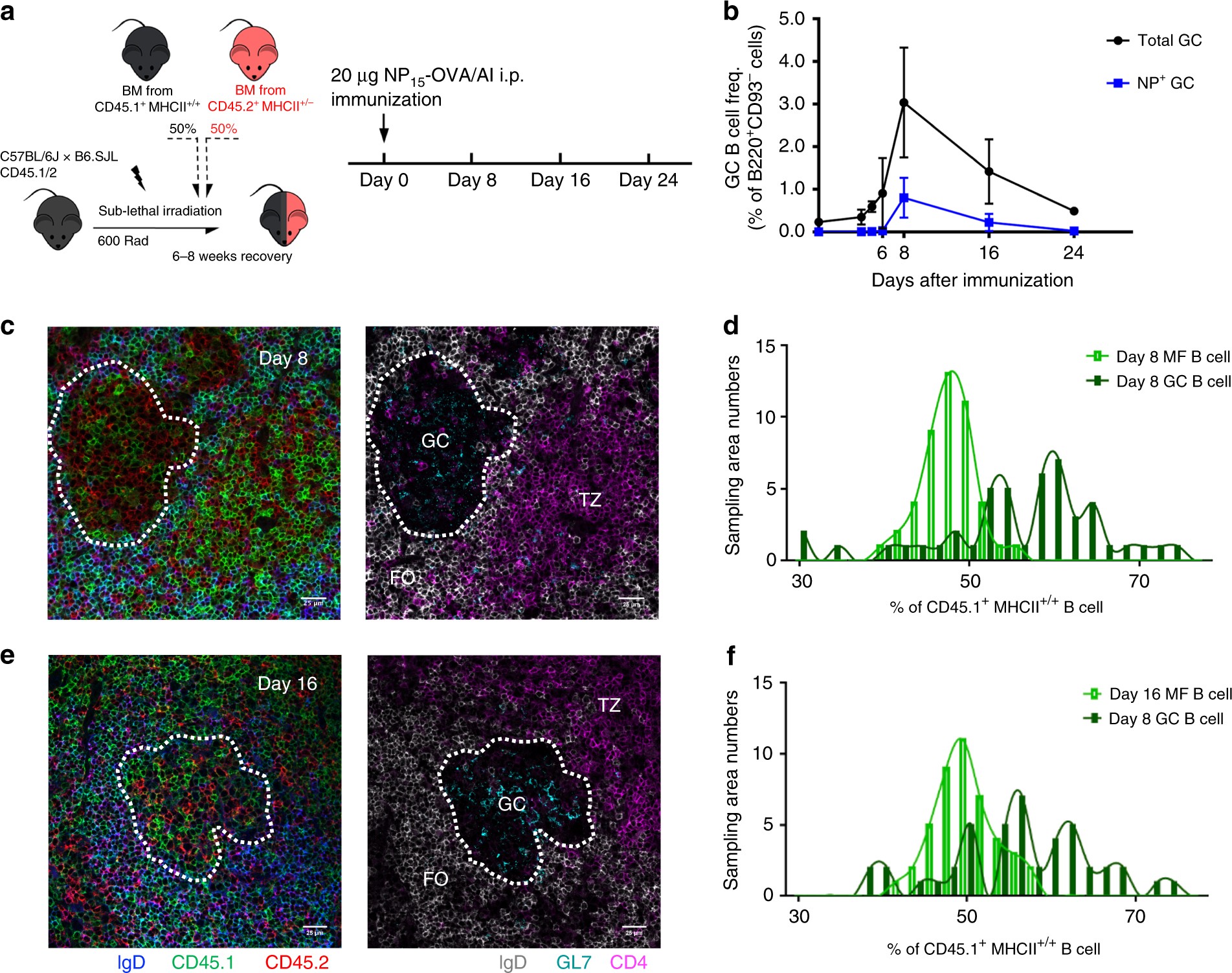
Fig. 3
From: Germinal center entry not selection of B cells is controlled by peptide-MHCII complex density

MHCII+/+ and MHCII+/− B cells directly compete in GCs. a Diagrammatic representation of the experimental design. Sublethally irradiated, recipient mice (CD45.1+CD45.2+) were reconstituted with a 1:1 ratio of BM cells from MHCII+/+ (CD45.1+) and MHCII+/− (CD45.2+) mice. Six to eight weeks after reconstitution, chimeric mice were immunized i.p. with 20 μg NP-OVA in alum. Splenocytes were harvested, stained and examined by flow cytometry on days 4–24 post immunization. b Kinetics of GC B-cell responses are shown (total GC B cells, black circles; NP+ GC B cells, blue squares; n = 3–13 for both strains at each time point; mean ±S.D.). c–f Frozen sections from the spleen of day 8 (c, d) and day 16 (e, f) chimeras were examined by IHC: IgD (blue and gray), CD45.1 (MHCII+/+; green), CD45.2 (MHCII+/−; red), GL7 (cyan), and CD4 (magenta). FO follicle, GC germinal center, TZ T-cell zone. Original magnification: ×200, scale bars indicate 25 µm. d, f Plots represent the distribution of CD45.1+MHCII+/+ B cells frequency in follicular areas (light green) or GC areas (dark green). Follicular areas (50 × 50 µm; n = 44–46 from 22–23 follicles; 2 mice per time point) or GC areas (50 × 50 µm; n = 44–46 from 22–23 GCs; N = 2 mice per time point) were chosen randomly