Fig. 6
From: Dop1 enhances conspecific olfactory attraction by inhibiting miR-9a maturation in locusts

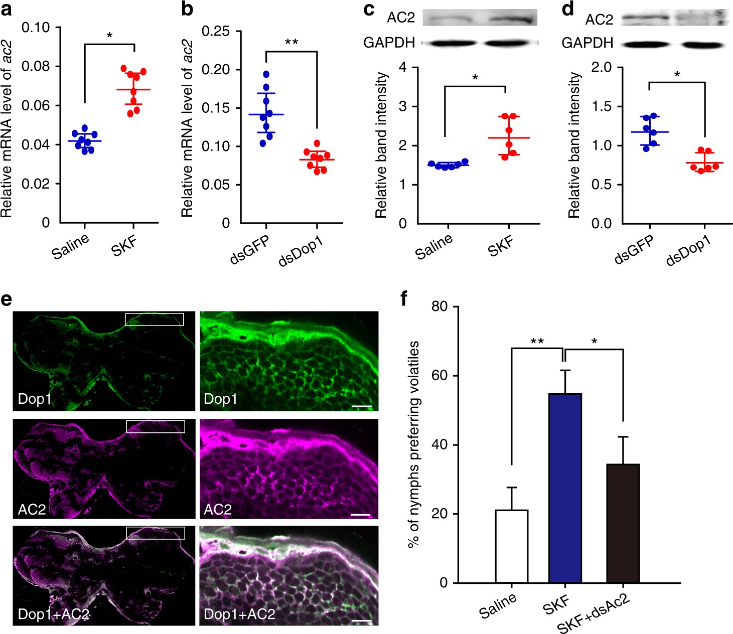
ac2 responds to Dop1 administration in the brain of migratory locust. a, b The qPCR analysis showed that the mRNA level of ac2 was upregulated by SKF injection in the solitarious brains (a, n = 8) but downregulated by dsDop1 injection in the gregarious brains (b, n = 8). c, d Western blot analysis showed that the protein level of AC2 was upregulated by SKF injection in the solitarious brains (c, n = 6) but downregulated by dsDop1 injection in the gregarious brains (d, n = 6). e Co-localization of Dop1 and AC2 in the locust brain based on the immunofluorescence. The squares specifically indicate the areas where Dop1 and AC2 were localized in the Kenyon cells of the locust mushroom body. A white signal is observed in the area with green (Dop1) and magenta signals (AC2) overlapping, indicating the co-localization of Dop1 and AC2. The images were visualized using an LSM 710 confocal fluorescence microscope (Zeiss) at magnifications of ×10 (the left column) and ×20 (the right column). Scale bar represents 20 μm. f RNAi knockdown of ac2 inhibited the olfactory preference of the solitarious locusts injected with SKF38393 (n = 44, 40, and 44). The data in a to d are shown as mean ± SEM and the data in f are shown as p ± SE. The asterisks outside the strip indicate the significant difference between controls and the treatments through Student’s t-test and G-test for independence. *P < 0.05. **P < 0.01. S: solitarious, G: gregarious, SKF: SKF38393