Fig. 8
From: Dop1 enhances conspecific olfactory attraction by inhibiting miR-9a maturation in locusts

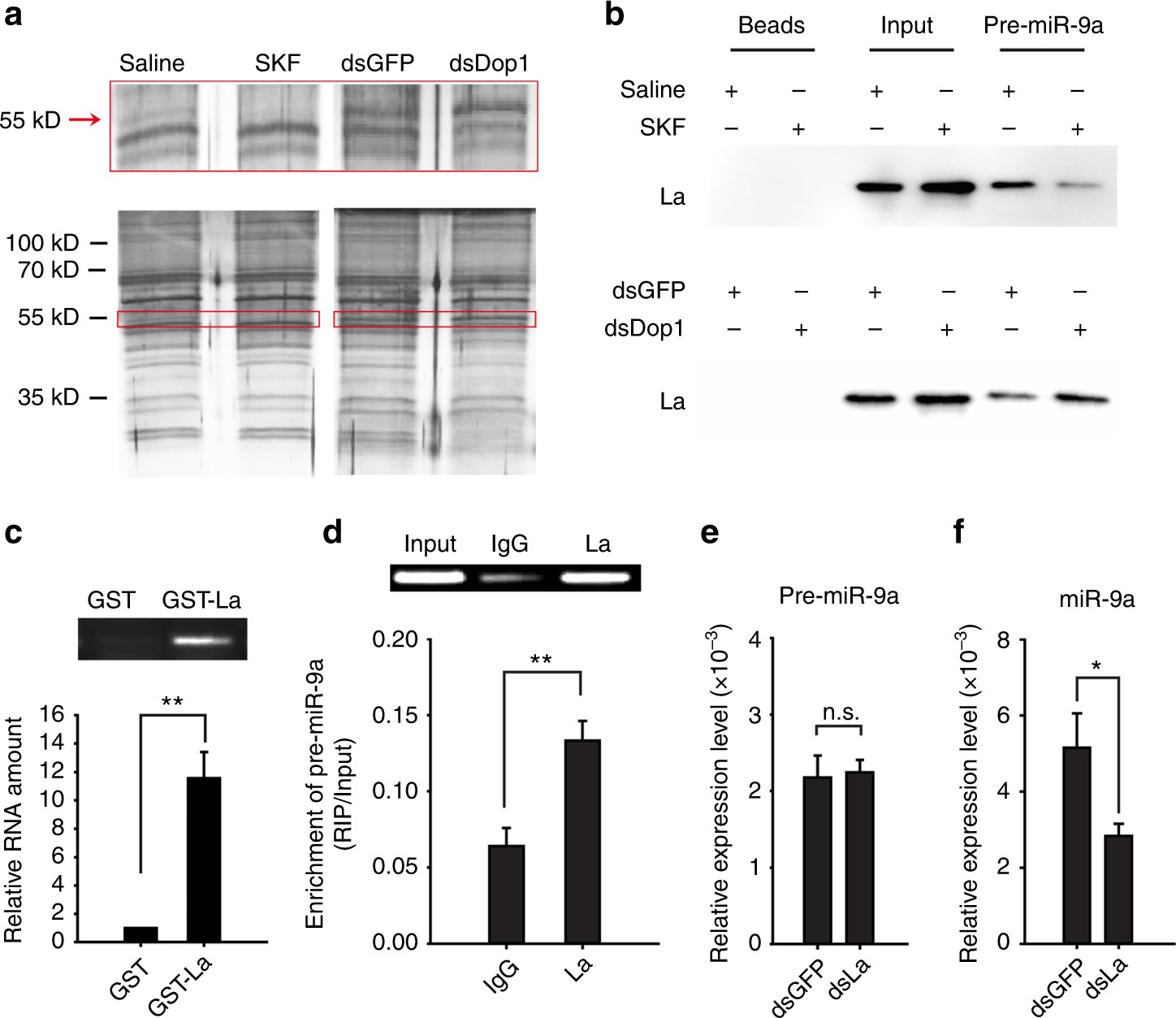
Dop1 inhibits miR-9a maturation by preventing the direct binding of the La protein with pre-miR-9a. a Pre-miR-9a RNA pull down in brain tissue extracts with Dop1 activation and RNAi knockdown. The 55 kD protein (red frame) showed the reversal change after Dop1 activation and knockdown. b Western blot analysis of the amount of La protein in RNA pull-down outputs from the brain tissue extracts treated with either Dop1 activation or RNAi knockdown. c RT-PCR and qPCR analyses of pre-miR-9a expression after pulling down with GST and GST–La fusion protein (n = 4). d RT-PCR and qPCR analyses of pre-miR-9a from La immunoprecipitates from brain tissue extracts (n = 6). e, f Expression levels of pre-miR-9a (e, n = 6) and miR-9a (f, n = 6) after knockdown of the La protein in the brain tissues. The data between controls and treatments were analyzed by Student’s t-test and presented as the mean ± SEM. *P < 0.05; **P < 0.01. SKF: SKF38393