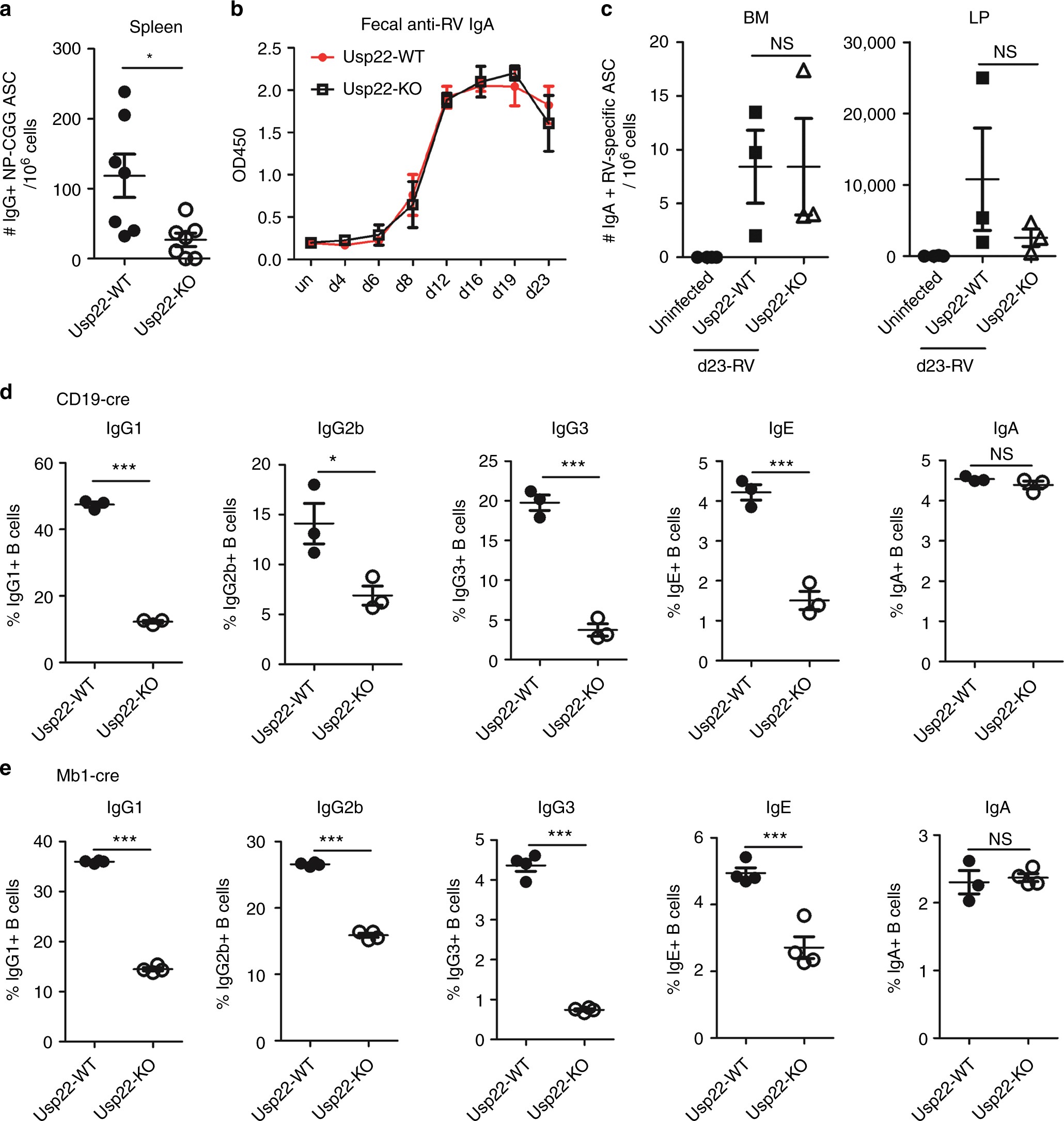
Fig. 2

Usp22 KO mice exhibited defective IgG/IgE CSR but not IgA CSR. a NP25-CGG plus alum was intraperitoneally injected into CD19-cre Usp22 KO or WT littermate mice. At d22 post immunization, mice were subjected to NP-specific IgG+ ELISPOT assay to measure the amount of NP-specific IgG+ antibody secreting cells (ASC) in the spleen (n = 7 mice per group). Data were combined from two independent experiments. b Rotavirus (RV) was orally administered to CD19-cre-Usp22 KO or WT littermates. Fecal samples were collected at the indicated time-points post-RV infection, followed by fecal supernatant preparation. The 1:2 dilution of fecal supernatant was used for fecal anti-RV IgA ELISA assay. Data was analyzed by two-way ANOVA. c ELISPOT assays were performed at d23 post-RV infection, to measure the numbers of IgA+ RV-specific antibody secreting cells in lamina propria (LP) and bone marrow (BM), respectively. Data in b and c represent two independent experiments each with three mice per group. d Splenic B cells from CD19-cre-Usp22 KO or WT littermates were ex vivo induced to switch to IgG1, IgG2b, IgG3, IgE, and IgA (n = 3 mice per group). e Same as d, except that Mb1-cre Usp22 KO mice were used (n = 3–4 mice per group). Data in d and e represent three independent experiments; data in a and c–e were analyzed using two-tailed unpaired Student’s t-test. Data were presented as mean ± SEM. *p < 0.05 and ***p < 0.001; NS, not significant