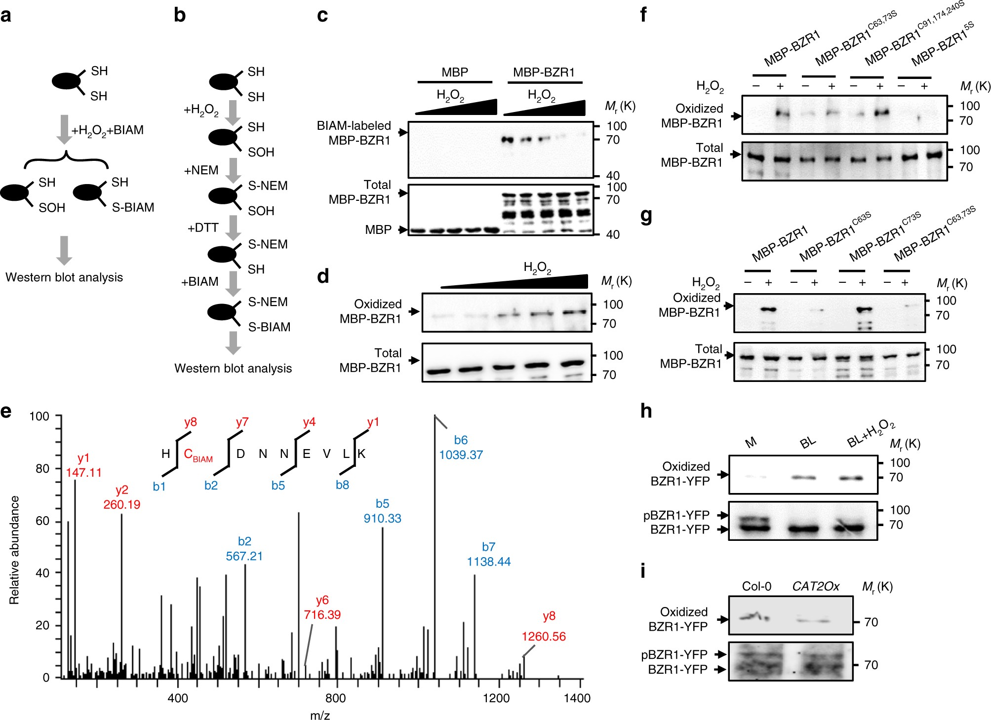
Fig. 2

H2O2 induced the oxidation of BZR1 in vitro and in vivo. a, b The flowcharts show the procedures for quantifying redox modification of target proteins by BIAM-labeling assay (a) and biotin-switch assay (b). c Analysis of the oxidative modification of BZR1 by BIAM-labeling assay. MBP and MBP-BZR1 protein were pretreated with different concentrations of H2O2, and then directly labeled by BIAM at room temperature for 30 min. The labeled proteins were subjected to separation by SDS-PAGE, and detected by gel blot analysis with HRP-conjugated streptavidin and anti-MBP antibodies. d Analysis of the oxidative modification of BZR1 by the biotin switch assay. MBP-BZR1 proteins pretreated with different concentrations of H2O2 were first incubated with NEM to irreversibly block the free thiols, then treated with DTT to reduce the pre-existing oxidized cysteines in MBP-BZR1. The newly exposed free thiol groups were then relabeled with BIAM. The BIAM-tagged proteins in the samples were then captured with streptavidin beads and detected by gel blot using anti-MBP antibody. e Mass spectrometry analysis of the tryptic fragments of of MBP-BZR1 protein treated as in d. Cys-63 charged with BIAM was identified as an H2O2-sensitive residue. f, g Effects of mutating various cysteine residues on the H2O2-induced cysteine oxidation in MBP-BZR1, analyzed as in d. h, i BL and H2O2 treatment induced (h), but overexpression of CAT2 (i) decreased the oxidative modification of BZR1 proteins in plants. Total proteins from p35S:BZR1-YFP transgenic plants treated with or without 100 nM BL and 1 mM H2O2 for 3 h, or from the p35S:BZR1-YFP/p35S:CAT2 transgenic plants were sequentially treated with NEM, DTT, and BIAM, and then analyzed for biotin label