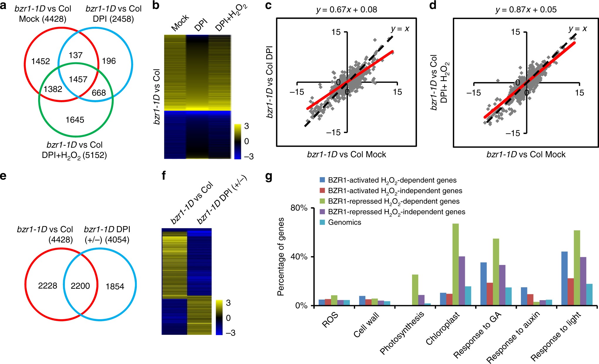
Fig. 4

The accumulation of H2O2 is required for the transcriptional activity of BZR1. a The Venn diagram shows the overlap between sets of genes differentially expressed in bzr1-1D vs. Col-0 under different conditions: mock, medium containing 2 µM PPZ; DPI, medium containing 2 µM PPZ and 1 µM DPI; DPI + H2O2, medium containing 2 µM PPZ, 1 µM DPI, and 0.3 mM H2O2. The seedlings were grown in the dark for 6 days, and then gene expression was analyzed by RNA-Seq. b Hierarchical cluster analysis of the expression data of 4428 genes regulated by BZR1 under three different conditions. The numerical values for the green-to-red gradient bar represent log2-fold change values of bzr1-1D relative to Col-0. c Scatter plot of log2-fold change values of 4428 BZR1-regulated genes in the mock condition and in the DPI condition. The red line represents the trend line of the scatter plot. d Scatter plot of log2-fold change values of 4428 BZR1-regulated genes in the mock condition and in the DPI plus H2O2 condition. The red line represents the trend line of the scatter plot. e The Venn diagram shows the overlap between sets of genes regulated by BZR1 in the mock condition (bzr1-1D vs. Col-0), and regulated by DPI in the bzr1-1D background (bzr1-1D DPI+/−). f Hierarchical cluster analysis of the expression of genes co-regulated by BZR1 and DPI. g Gene ontology analysis of BZR1-regulated H2O2-dependent and H2O2-independent genes. Numbers indicate the percentages of genes belonging to each GO category