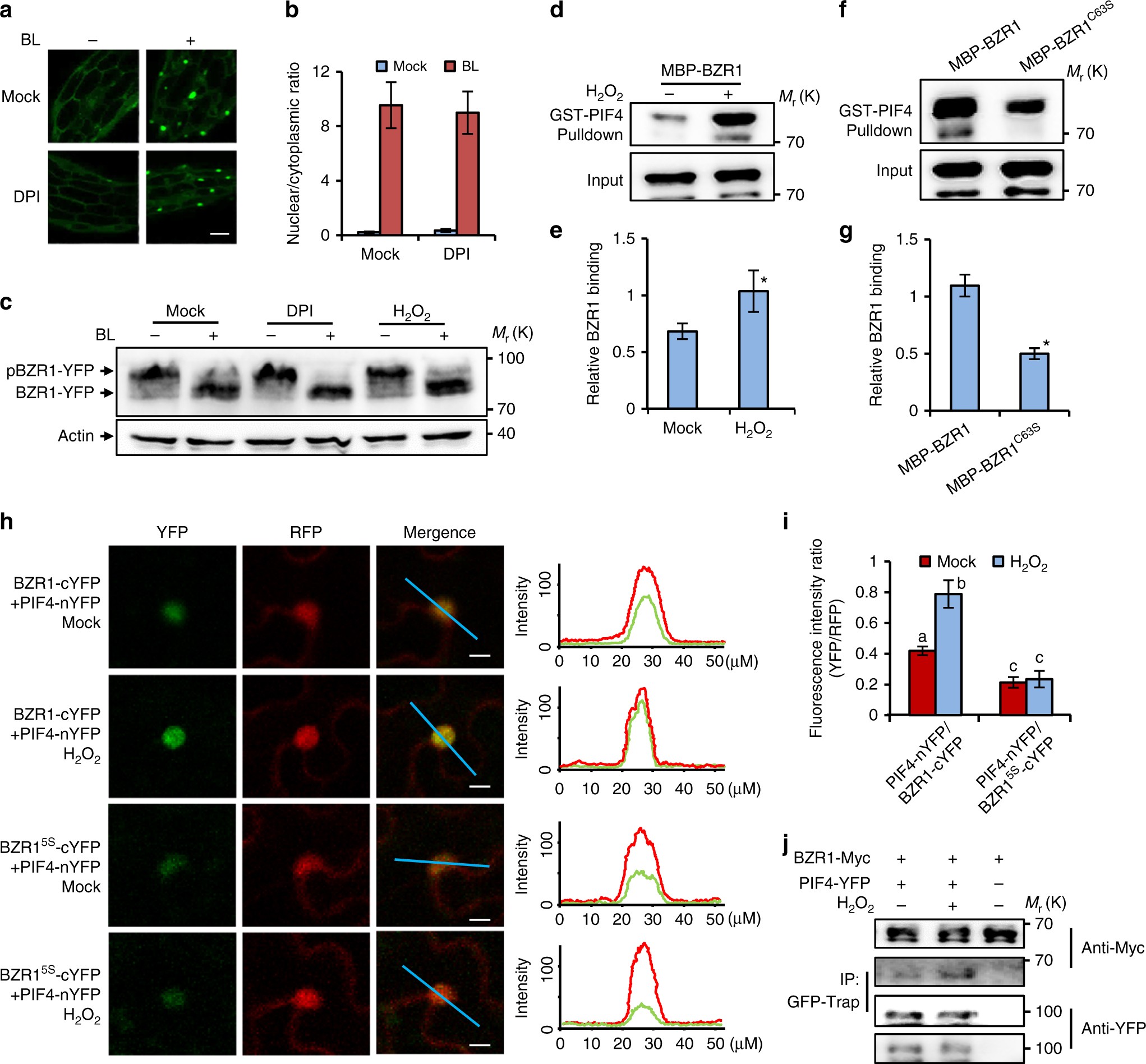
Fig. 5

H2O2 enhances the interaction between BZR1 and PIF4 in vitro and in vivo. a DPI treatment had no significant effects on BL-induced nuclear localization of BZR1-YFP. Transgenic Arabidopsis plants expressing BZR1-YFP were grown on ½ MS medium containing 2 µM PPZ or 2 µM PPZ plus 1 µM DPI in the dark for 5 days, and then treated with 100 nM BL or mock solution for 3 h. Scale bar, 20 μm. b Quantification of fluorescent intensities ratio between nuclear and cytoplasmic signals in a. The standard errors calculated from 50 cells for each treatment. c Immunoblot analysis of phosphorylated and dephosphorylated BZR1 in 5-day-old dark-grown pBZR1:BZR1-YFP using anti-YFP antibody. Actin bands showed protein loadings. d–g In vitro pull-down assays showed that H2O2 enhanced, but Cys-63 mutation to Ser reduced, the BZR1 binding to PIF4. e, g show the quantification of pull-down assays (normalized to input) in the d and f, respectively. Error bars represented the s.d. of three independent experiments. *p < 0.05, as determined by a Student’s t-test. h, i rBiFC confocal images showed that H2O2 enhanced, but mutation of cysteines reduced the interaction between BZR1 and PIF4 in plants. The fluorescent signals of YFP (BiFC) and RFP (reference) were determined along a line drawn on the confocol images using ImageJ software. Error bars, s.d. (n = 50 images). Different letters above the bars indicated statistically significant differences between the samples (two-way ANOVA, p < 0.05). Scale bar, 10 μm. j Co-immunoprecipitation (CoIP) assays showed that H2O2 increased the interaction between BZR1 and PIF4 in plants. The Arabidopsis mesophyll protoplast transformed with BZR1-Myc and/or PIF4-YFP were treated with mock solution or 100 μM H2O2 for 1 h, then immunoprecipitation was performed using GFP-Trap agarose beads, and the immunoblots were probed using anti-Myc and anti-YFP antibodies