Fig. 4
From: Intermembrane crosstalk drives inner-membrane protein organization in Escherichia coli

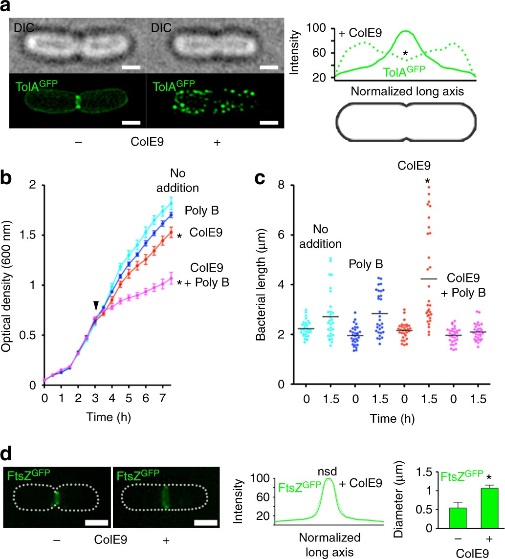
OMP-bound ColE9 sequesters TolA away from the cell division apparatus and destabilises the OM. a Representative DIC and 3D-SIM images of dividing E. coli JW0729/pNP4, pRP5 cells expressing GFP-TolA (not induced) and BtuB (induced), respectively, in the absence (−) and presence (+) of ColE9, respectively. The differential distribution of GFP-TolA across cells, displayed graphically on the right-hand side, shows how formation of the colicin-mediated transenvelope bridge pushes TolA towards the poles and diminishes recruitment to the divisome. Asterisk, p < 0.001 from a Mann–Witney U-test from 30 cells. b Growth curves for JW0729/pNP4, pRP5 cells expressing GFP-TolA (not induced) and BtuB (induced), respectively, in the absence or presence of polymyxin B (144 nM), ColE9 or a mixture of polymyxin B and ColE9. Results shown are for M9 minimal media but the same results were obtained for rich media (Methods). Cells are able to grow at the concentration of polymyxin B used in these experiments unless ColE9 is included, which indicates that the transenvelope bridge formed by the colicin increases the permeability of the OM. Asterisk, p < 0.01 from a Student’s t test. c Distribution of cell length for JW0729/pNP4, pRP5 cells expressing GFP-TolA (not induced) and BtuB (induced), respectively, imaged by differential interference contrast (DIC) microscopy at the beginning of the growth experiment (0 h) and after growth (1.5 h) on agar pads, in the absence or presence of polymyxin B, ColE9 and a ColE9/polymyxin B mixture. ColE9-induced capture of TolA results in significant elongation of cells. Asterisk, p < 0.001 from a Mann–Witney U-test. d Representative 3D-SIM images of FtsZ-GFP and BtuB expressing E. coli PB199/pRP5 cells grown in agar pads in the absence (−) and presence (+), respectively, of ColE9 and imaged at the same time point (45 min). Normalised fluorescence distributions show that the location of the Z-ring is unaltered, but the diameter of the ring increases significantly suggesting ring closure is delayed and explains the cell elongation phenotype in c. Scale bars, 1 μm44