Fig. 5

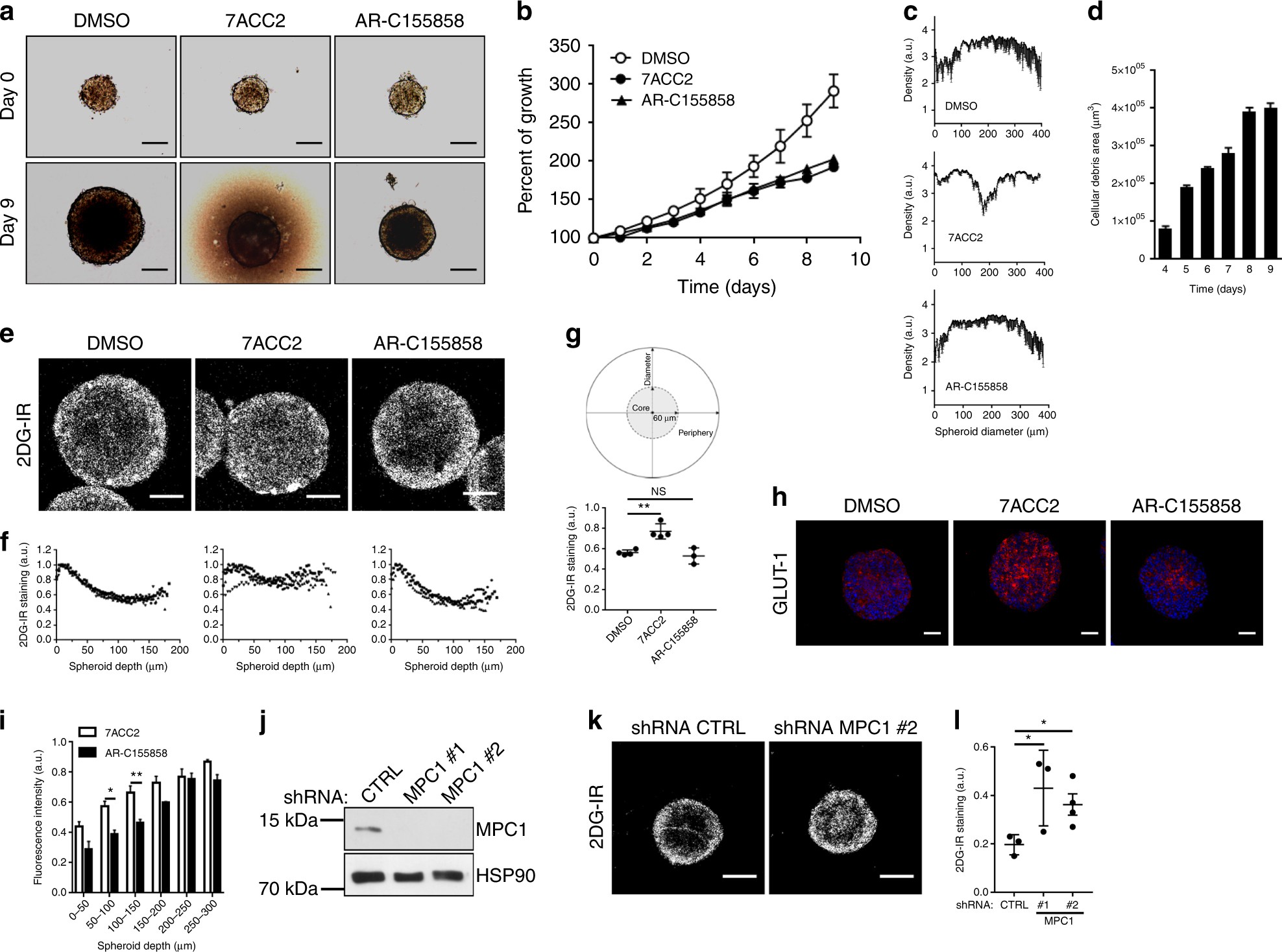
7ACC2 and AR-C155858 reduce the growth of tumor spheroids through different mechanisms. a Representative pictures and (b) time-dependent growth of FaDu spheroids upon treatment with 20 µM 7ACC2 or AR-C155858 for 9 days. Scale bars: 200 µm. c Cellular density within FaDu spheroids treated as indicated in a for 9 days. d Time-dependent accumulation of cellular debris (i.e., appearance of a brown ring surrounding spheroids) from FaDu spheroids treated with 20 µM 7ACC2. e Representative immunofluorescence pictures and quantification of 2-deoxyglucose-IRDye (2DG-IR, 3 h exposure), (f) distribution from the periphery to the core and (g) accumulation within the core of FaDu spheroids pre-exposed to 20 µM 7ACC2 or AR-C155858 for 24 h. Scale bars: 100 µm. h Representative immunofluorescent pictures and (i) corresponding quantification (at the indicated spheroid depth) of GLUT-1 staining in FaDu spheroids treated with 20 µM 7ACC2 or AR-C155858 for 5 days. Scale bars: 100 µm. j Representative immunoblotting for MPC1 in FaDu cells expressing control or MPC1-targeting shRNA sequences. k Representative immunofluorescence pictures and (l) quantification of 2DG-IR within the spheroid core (as in g) in FaDu spheroids expressing control or MPC1-targeting shRNA. Scale bars: 200 µm. Data are represented as mean ± SEM of three independent experiments (with ≥6 technical replicates). Significance was determined by one-way ANOVA (g, l) or two-way ANOVA (i) with Bonferroni multiple-comparison analysis. *p < 0.05; **p < 0.01; NS, not significant