Fig. 1
From: nc886 is induced by TGF-β and suppresses the microRNA pathway in ovarian cancer

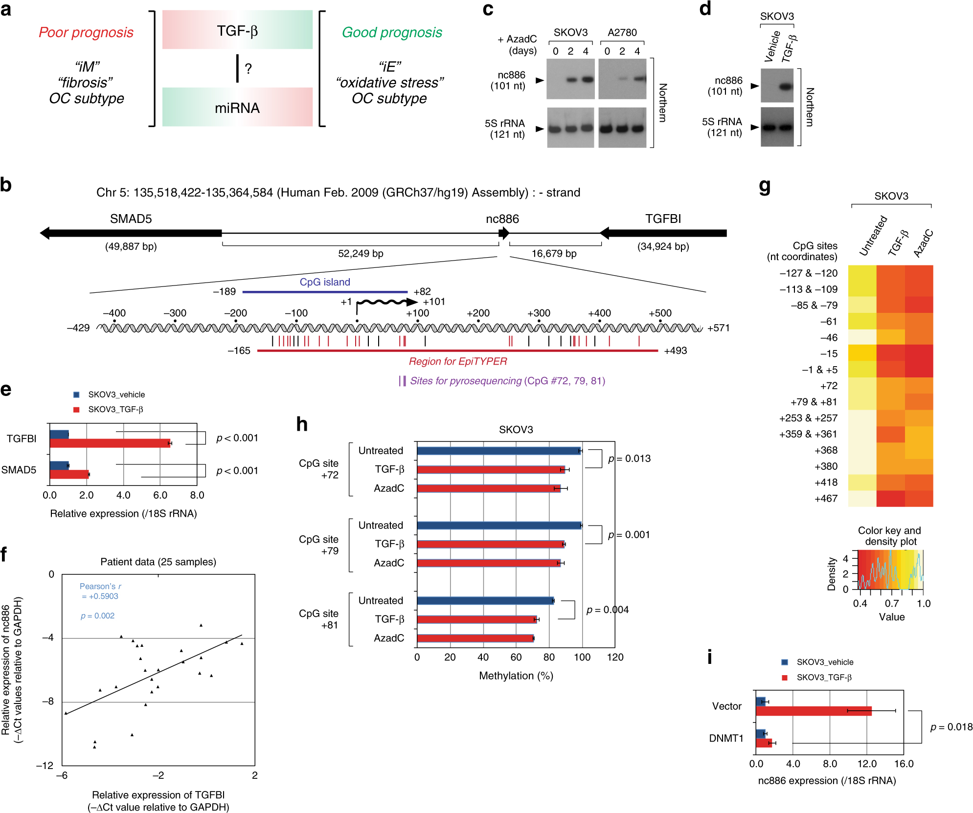
nc886 is epigenetically silenced but induced by TGF-β. a A model depicting the opposite tendency of TGF-β and miRNA activities in OC subtypes. The gradient of red to green colors indicates high to low activity. b A diagram showing the nc886 genomic region in chromosome 5. A wide nc886 locus spanning its flanking genes is on the top and a 1000-nt region is shown magnified on the bottom. The arrows indicate transcriptional direction. All symbols (nc886 RNA, wavy line; CpG island, blue bar; EpiTYPER region, dark magenta bar) on the magnified view are drawn to exact scale, with their nt coordinates counted based on the 5′-end of nc886 being +1. Among CpG sites (vertical bars), the ones measured by EpiTYPER and pyrosequencing are designated as dark magenta and purple, respectively. c Northern hybridization after treatment of AzadC at 10 µM. d, e Northern hybridization (d) and qRT-PCR (e) of indicated genes. f A scatter plot of nc886 and TGFBI expression values from 25 OC patients from the Cheil hospital. g, h A heat map view of EpiTYPER data for all measurable CpG sites (g) and pyrosequencing of indicated CpG sites (h). AzadC and TGF-β were treated for 96 h. All other descriptions are the same as (b–e). i qRT-PCR of nc886. DNMT1-expressing plasmid (and vector control) was transfected at 48 h post treatment of TGF-β at 10 ng ml-1. Cells were harvested at 24 h afterwards