Fig. 2
From: nc886 is induced by TGF-β and suppresses the microRNA pathway in ovarian cancer

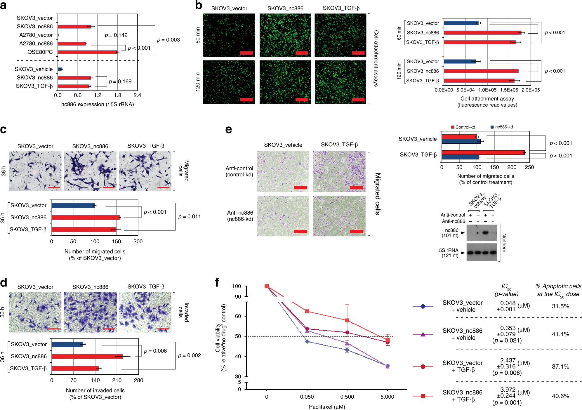
nc886 phenocopies TGF-β in promoting OC metastatic capability. a nc886 expression level quantified from northern hybridization. A representative image is Supplementary Fig. 5b. See text and Supplementary Fig. 5a for cell line designation. “SKOV3_TGF-β” indicates SKOV3_vector cells treated with TGF-β. b–d Cell attachment (b), migration (c), and invasion (d) assays. In each panel, representative images and quantification graphs are shown. In images, red thick bars indicate 1 mm (b) and red thin bars indicate 100 μm (c, d). The graphs display an average and the standard deviation from pentaplicates. e Cell migration assays upon combined treatment. The order of treatment was: TGF-β for 96 h, transfection with siPKR for 24 h, and nc886 kd for 18 h. Representative images, quantification graphs, and northern hybridization are shown. Red tick bars indicate 1 mm. f Percent cell viability (calculated from MTT values) is plotted against paclitaxel concentration. The concentrations for 50% cell death (IC50 in µM) and % apoptotic cells (from Supplementary Fig. 9) are indicated on the right