Fig. 6
From: nc886 is induced by TGF-β and suppresses the microRNA pathway in ovarian cancer

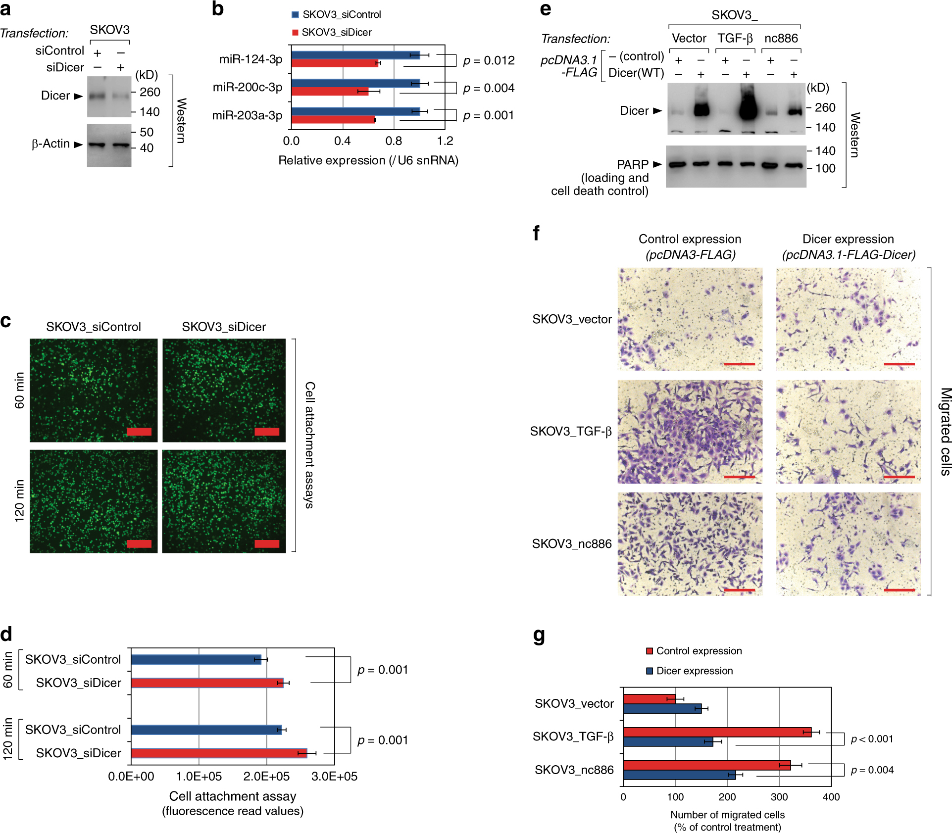
The function of nc886 in tumor phenotypes is attributed to its inhibition of Dicer. a–d Cell attachment assays upon Dicer kd for 24 h. Western blot (a), miRNA qRT-PCR (b), representative images (c), and quantification graphs (d) are shown. Red thick bars indicate 1 mm (c). e–g Cell migration assays upon ectopic expression of Dicer. The SKOV3_vector cells were treated with TGF-β for 96 h, transfected with pcDNA3.1-FLAG-Dicer (WT) for 24 h, and then assayed. Western blot with anti-FLAG antibody (e), representative images (f), and quantification graphs (g) are shown. Red thin bars indicate 100 μm (f)