Fig. 2
From: Estrogen receptor α drives pro-resilient transcription in mouse models of depression

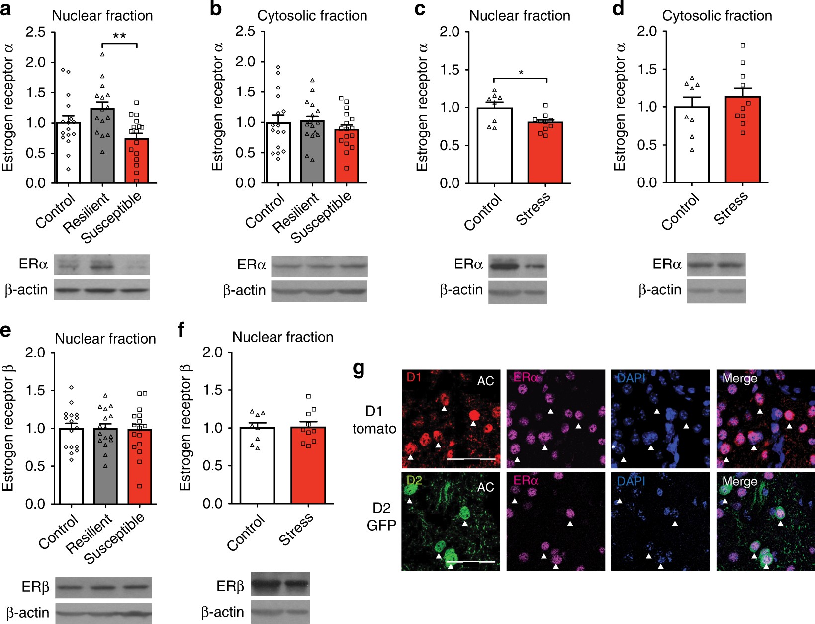
Stress regulation of ERα in the NAc of male and female mice. a, b In male mice, NAc ERα protein expression is increased in the nuclear (F(2,44) = 5.58, P < 0.007; n = 16,15,16) but not cytosolic (F(2,44) = 0.56, P < 0.575; n = 16) fractions of resilient (P < 0.01) mice after CSDS. c, d In female mice, NAc ERα protein levels are significantly decreased in the nuclear (t(16) = 2.67, P < 0.017; n = 8,10) but not cytosolic (t(16) = 0.76, P < 0.456; n = 8,10) fractions after CVS. e, f ERβ protein expression in the NAc nuclear fraction is not regulated by stress in males (F(2,45) = 0.05, P < 0.954; n = 16) or females (t(16) = 0.16, P < 0.874; n = 8,10). g ERα expression is enriched in the nucleus of both D1-expressing and D2-expressing medium spiny neurons in the NAc (AC = anterior commissure). Scale bars = 100 μM. Data are represented as mean ± SEM. a, b, e One-way ANOVA. c, d Two-tailed ttest. *P < 0.05 ttest, **P < 0.01 Tukey’s post hoc test for multiple comparisons