Fig. 5
From: Inhibitory gain modulation of defense behaviors by zona incerta

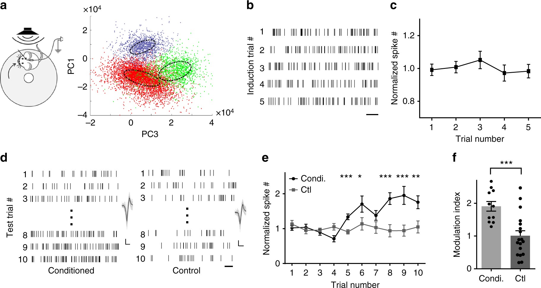
ZIr activities during fear conditioning and fear extinction. a Left, experimental setup for extracellular recording. Right, principal component analysis for an example recording session. The graph shows the projection of principal components to the PC1–PC3 plane. Colors mark different clusters of the spikes. Dashed circles denote the boundary of well separated spikes. b Raster plot of spikes for an example ZIr unit during CS presentation (19 s, just before the foot shock). Scale: 2 s. c Average normalized spike rate of ZIr units during fear induction, n = 12 units from four animals. d Raster plot of spikes for example units during the first and last three presentations of CS alone in an example conditioned and non-conditioned control mouse respectively. Scale: 0.5 s. Inset, superimposed 50 individual spikes and their average (black) for the corresponding unit. Scale: 20 µV, 0.5 ms. e Average normalized spike rate of ZIr units at each CS presentation in conditioned (black, n = 11 units from six animals) and control (gray, n = 18 units from six animals) mice. ***p(trial5) < 0.001, *p(trial6) = 0.031, ***p(trial8) = 0.003, ***p(trial9) < 0.001, **p(trial10) = 0.006, two-sided Mann–Whitney U test. f Modulation index calculated for each unit for the conditioned and control groups. ***p < 0.001, two-sided unpaired t-test. Solid symbol represents mean ± s.e.m. for all panels