Fig. 7
From: Inhibitory gain modulation of defense behaviors by zona incerta

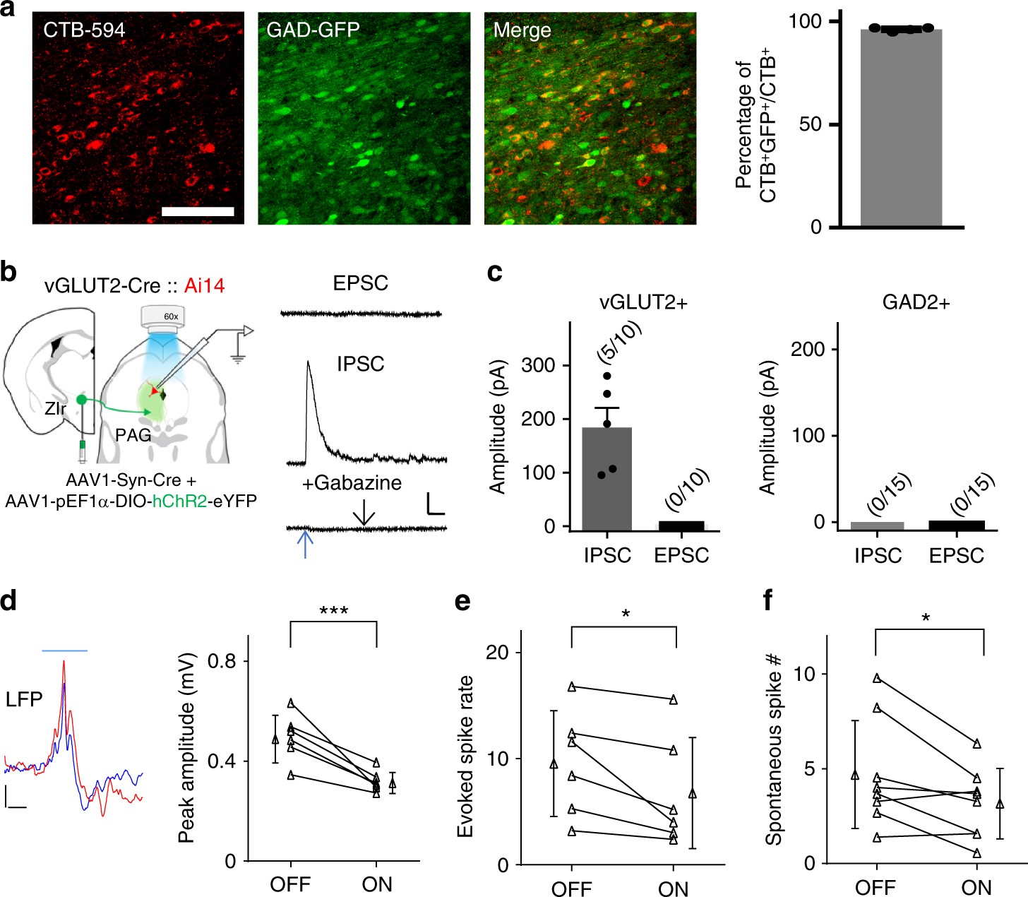
GABAergic output of ZIr suppresses PAG activity. a Left three panels, co-localization of GFP (green) with CTB (red) retrogradely transported from PAG in the ZIr of a GAD67-GFP mouse. Scale: 200 µm. Right panel, percentage of GAD-GFP+ neurons in total CTB labeled neurons in ZIr. b Left, slice recording paradigm. Excitatory neurons are labeled by red color in vGLTU2-Cre::Ai14 mice. Right, average EPSC (recorded at −70 mV) and IPSC (recorded at 0 mV) traces of a vGLUT2+ neuron in PAG. The IPSC was blocked by Gabazine (bottom). Blue arrow points to the onset of LED. Scale: 50 pA, 50 ms. c Average amplitudes of LED-evoked IPSCs and EPSCs in excitatory (left) and inhibitory (right) PAG neuron populations. d Left, average local field potential recorded in PAG in response to noise without (red) and with (blue) LED stimulation in a ZIr ChR2 expressing mouse. Right, summary of peak amplitude of LFP recorded in PAG without (OFF) and with (ON) activation of ZIr. ***p = 0.004, two-sided paired t-test, n = 6 sites from two animals. e Summary of noise-evoked spike rate in PAG without and with ZIr activation. *p = 0.028, two-sided Wilcoxon signed-rank test, n = 6 sites from two animals. f Summary of spontaneous firing rate in PAG without and with ZIr activation. *p = 0.03, two-sided paired t-test, n = 8 sites from two animals. Solid symbol represents mean ± s.d. for d, e, f, and mean ± s.e.m. for a, c