Fig. 3
From: A TAD boundary is preserved upon deletion of the CTCF-rich Firre locus

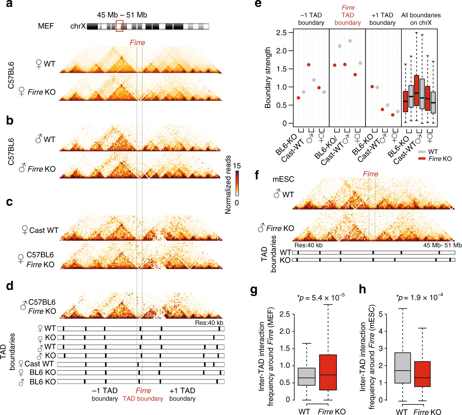
Firre KO does not result in disruption of TAD boundaries. a-d Hi-C heatmaps showing ± 5 Mb of the Firre gene locus (mm9, chr.X: 45–51 Mb) in female wild-type and Firre KO MEFs, (b) male wild-type and Firre KO MEFs, (c) allele-specific haploid chromosomes for female Cast (wild type) and C57BL6 (Firre KO), and (d) male C57BL6 (Firre KO). The TAD boundaries and the insulation plot for each Hi-C dataset is depicted below. e Dot plots showing the boundary strength of the Firre-centered and the neighboring TAD boundaries in wildtype (gray) and Firre KO (red) samples. The TAD insulation scores of all TAD boundaries on chromosome X is shown as boxplots on the right panel. f Hi-C heatmaps from wild-type (grown on 2i) and Firre KO mouse embryonic stem cells (mESCs) (grown on feeders + 2i) showing ± 5 Mb of the Firre locus. g, h Boxplot showing the inter-TAD interaction frequency between the TAD domains neighboring the Firre locus in wild-type (gray) and Firre KO (red) cells (g) in female MEFs and (h) in mESCs. Error bars: s.d. (*p-value: Wilcoxon rank-sum test)