Fig. 4
From: A TAD boundary is preserved upon deletion of the CTCF-rich Firre locus

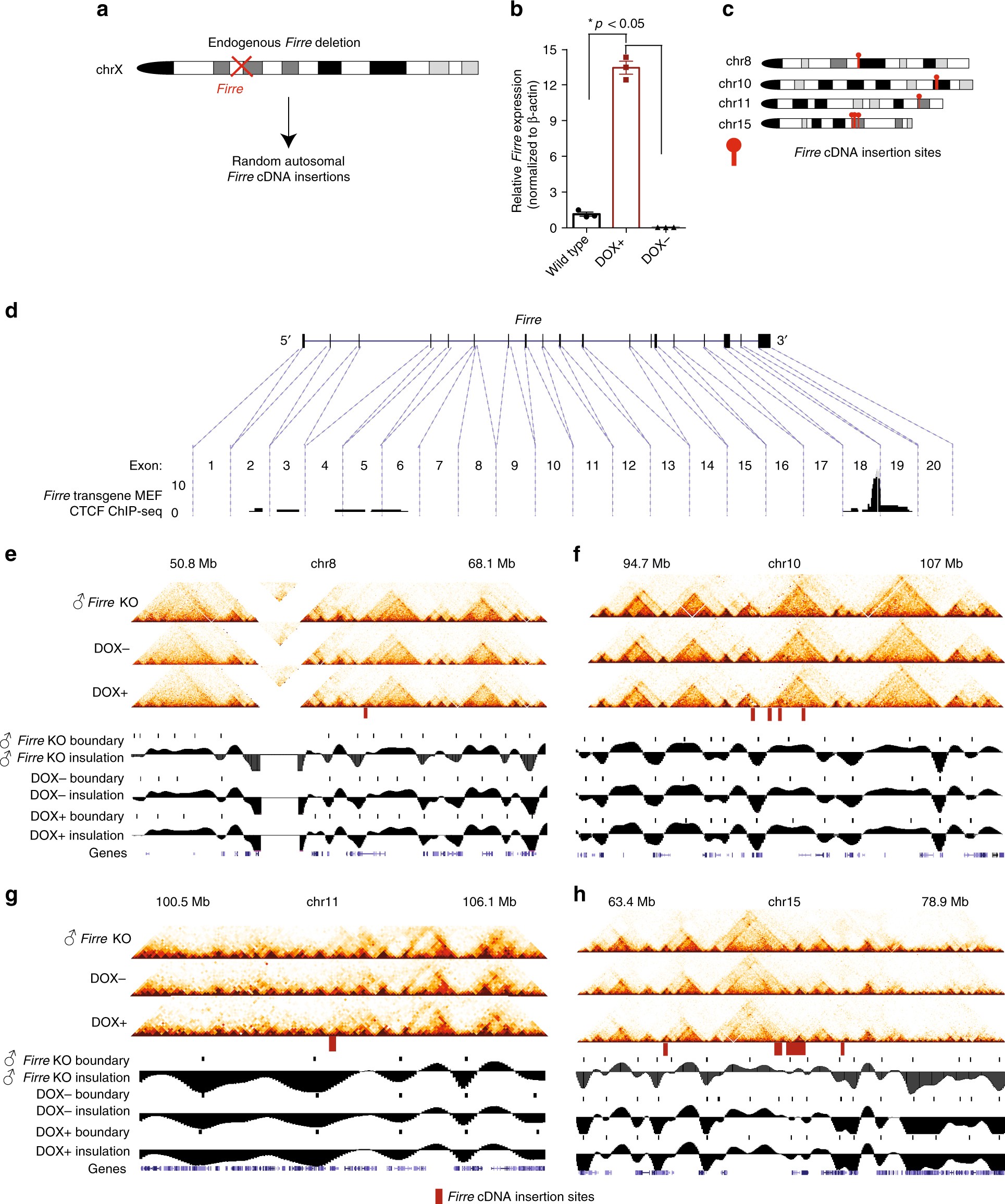
TAD boundaries are preserved upon ectopic Firre cDNA insertion and its induced expression at target sites. a Cartoon depicting the approach for the generation of the transgenic MEFs with endogeous Firre KO and ectopic Firre cDNA insertions. b qRT-PCR showing the induced expression of the Firre cDNA in wild type, DOX−, and DOX+ conditions. Error bars: s.e.m. (*p-value: t-test). c Chromosome ideograms showing the Firre cDNA insertion sites on four different chromosomes. d CTCF ChIP-seq signal from DOX− transgenic MEFs for each of the exons of Firre cDNA at randomly inserted loci. As the transgenic MEFs harbor an endogenous Firre deletion, the intronic regions did not harbor any ChIP-seq signal. e-h Hi-C heatmaps showing the TAD organization, TAD boundary position, and the insulation plots for male Firre KO, DOX−, and DOX+ samples ± ~ 5 Mb of Firre cDNA insertion sites on (e) chr 8, (f) chr 10, (g) chr 11, and (h) chr 15